HOME   LIST
‹–   –›

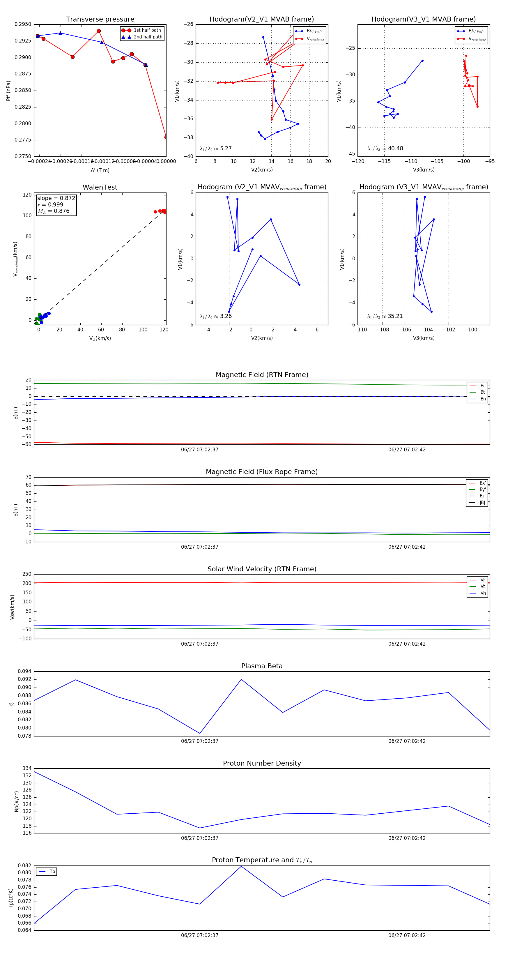
Flux Rope in 2023

Flux Rope Event 2023-06-27 07:02:33 ~ 2023-06-27 07:02:44 (12 seconds)


plot