HOME   LIST
‹–   –›

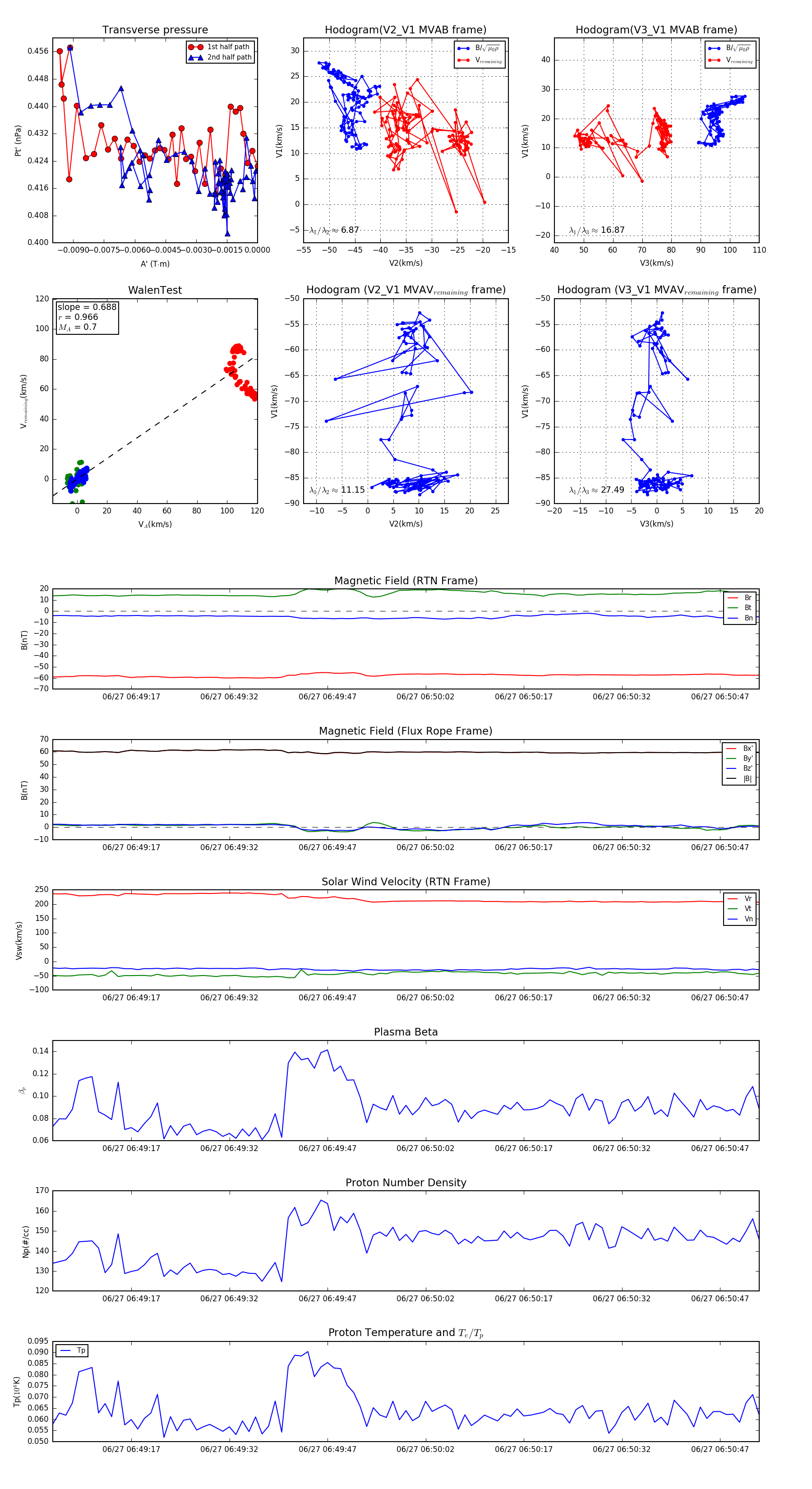
Flux Rope in 2023

Flux Rope Event 2023-06-27 06:49:05 ~ 2023-06-27 06:50:53 (109 seconds)


plot