HOME   LIST
‹–   –›

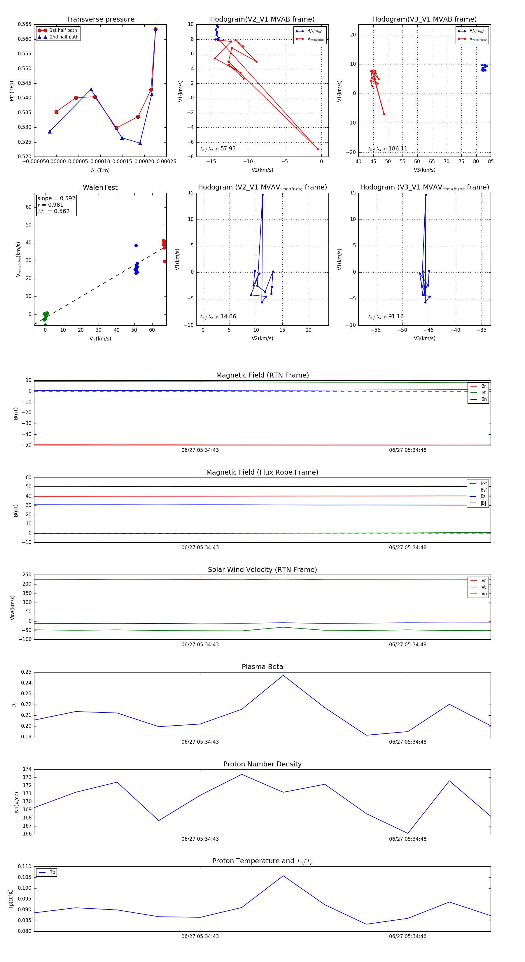
Flux Rope in 2023

Flux Rope Event 2023-06-27 05:34:39 ~ 2023-06-27 05:34:50 (12 seconds)


plot