HOME   LIST
‹–   –›

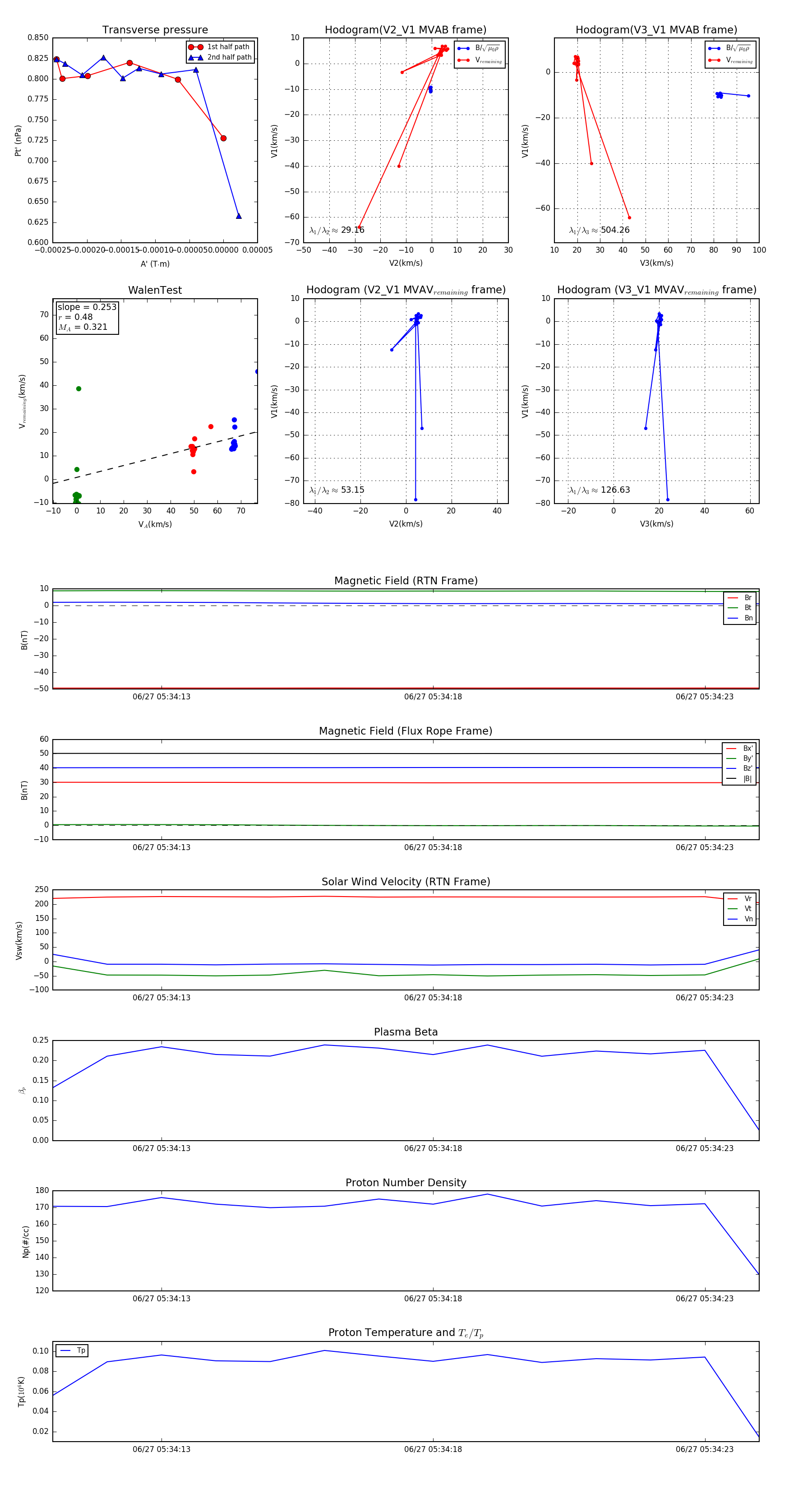
Flux Rope in 2023

Flux Rope Event 2023-06-27 05:34:11 ~ 2023-06-27 05:34:24 (14 seconds)


plot