HOME   LIST
‹–   –›

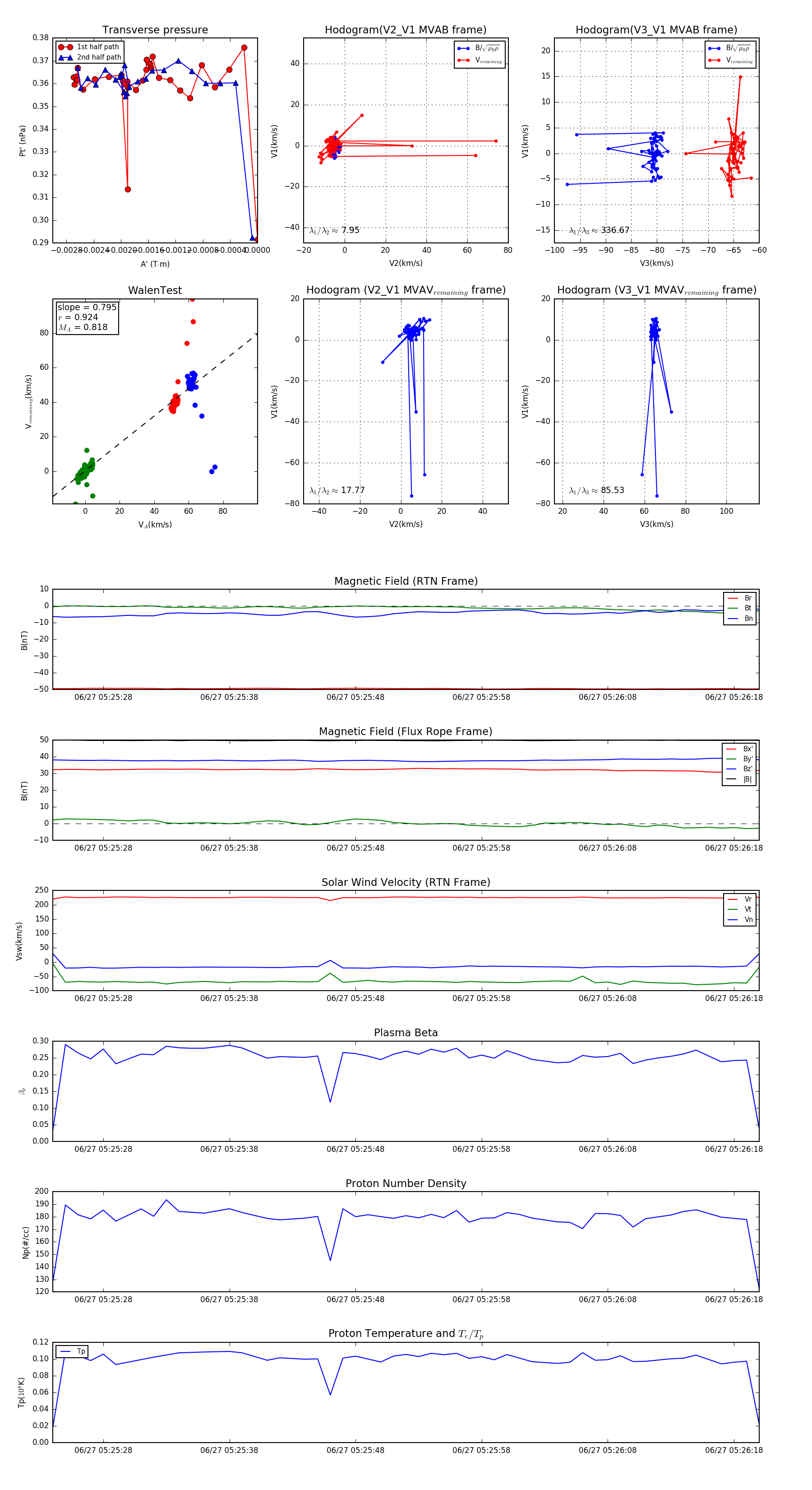
Flux Rope in 2023

Flux Rope Event 2023-06-27 05:25:24 ~ 2023-06-27 05:26:20 (57 seconds)


plot