HOME   LIST
‹–   –›

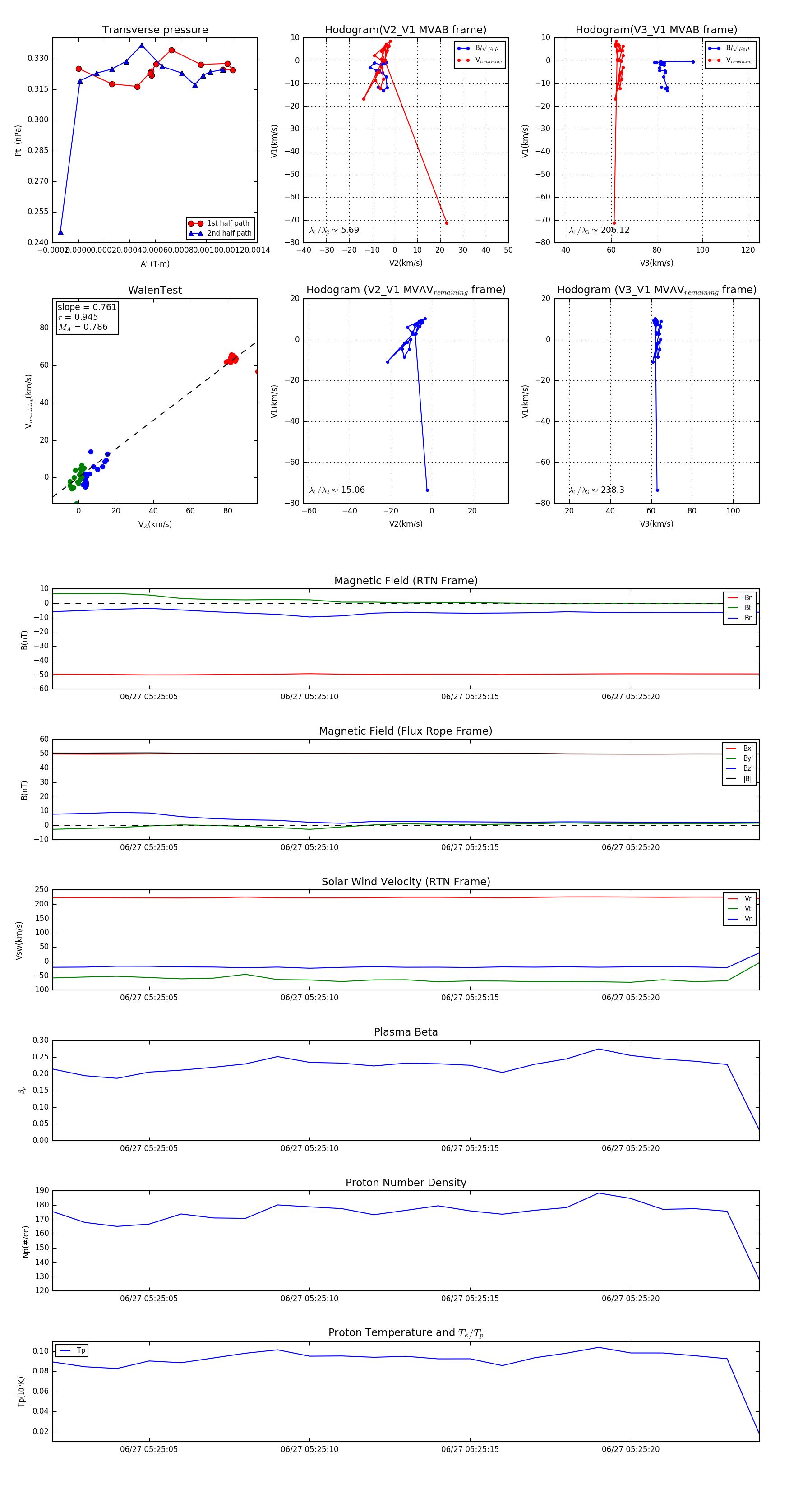
Flux Rope in 2023

Flux Rope Event 2023-06-27 05:25:02 ~ 2023-06-27 05:25:24 (23 seconds)


plot