HOME   LIST
‹–   –›

Flux Rope in 2023

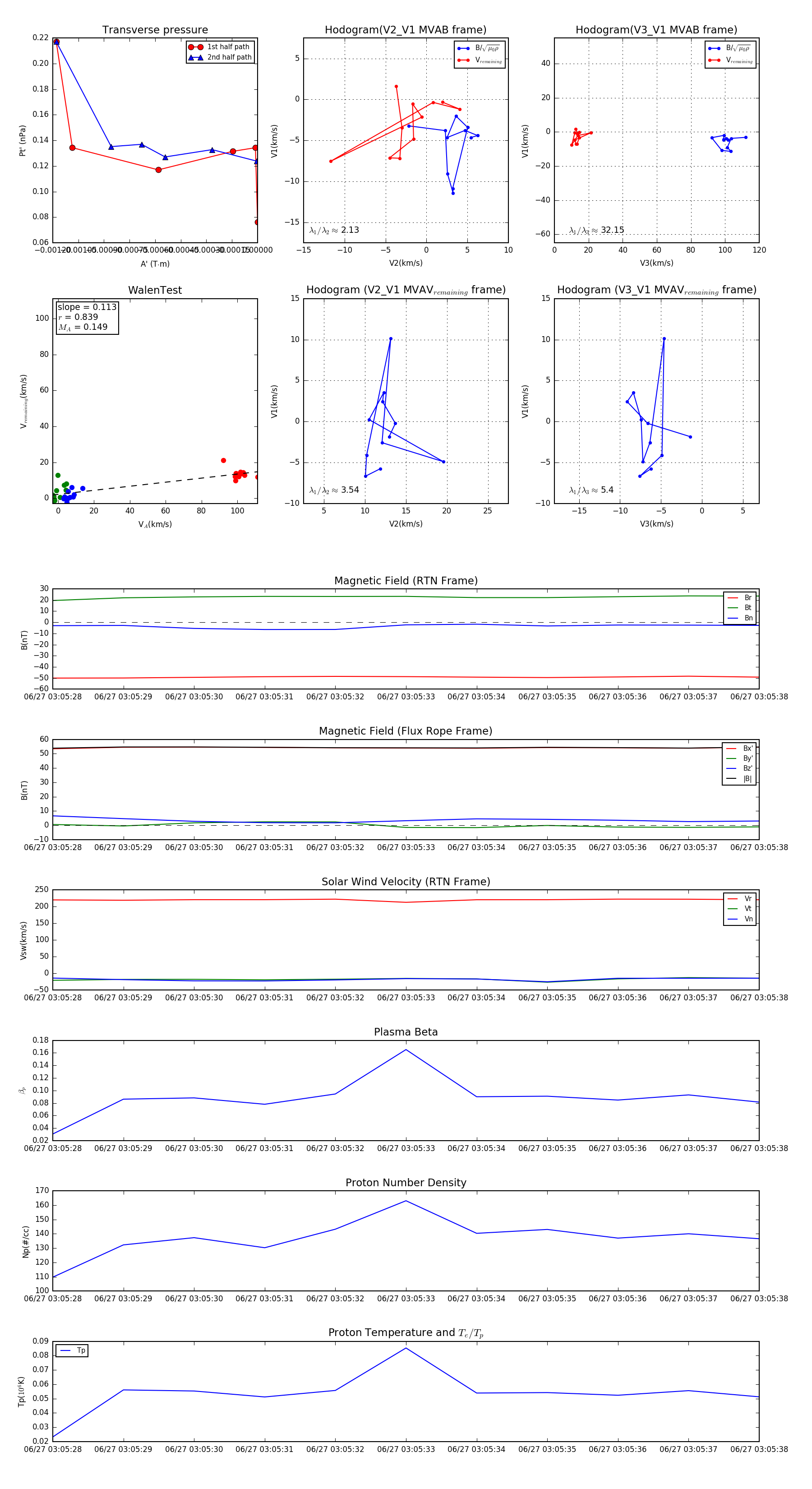
Flux Rope Event 2023-06-27 03:05:28 ~ 2023-06-27 03:05:38 (11 seconds)


plot