HOME   LIST
‹–   –›

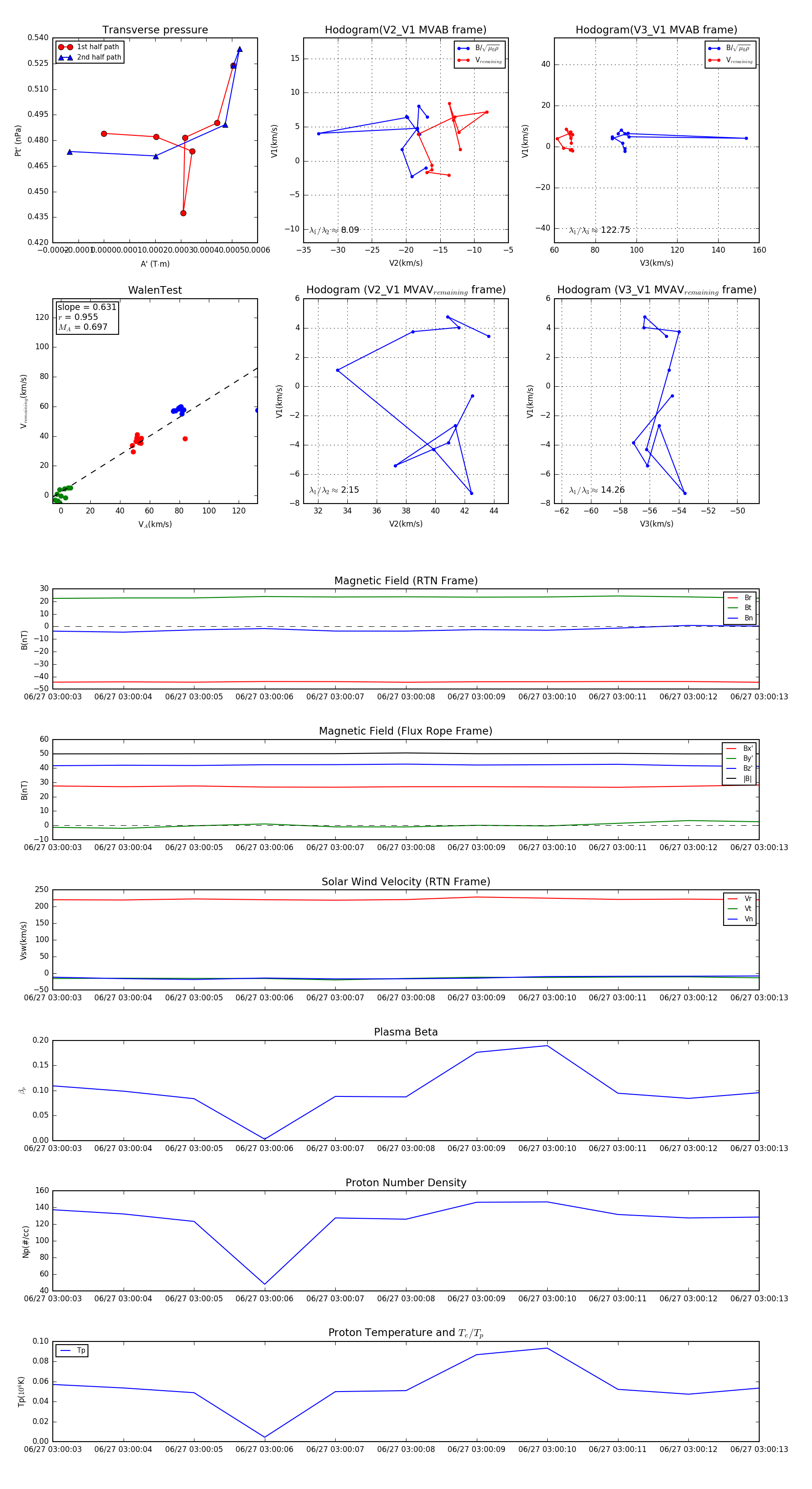
Flux Rope in 2023

Flux Rope Event 2023-06-27 03:00:03 ~ 2023-06-27 03:00:13 (11 seconds)


plot