HOME   LIST
‹–   –›

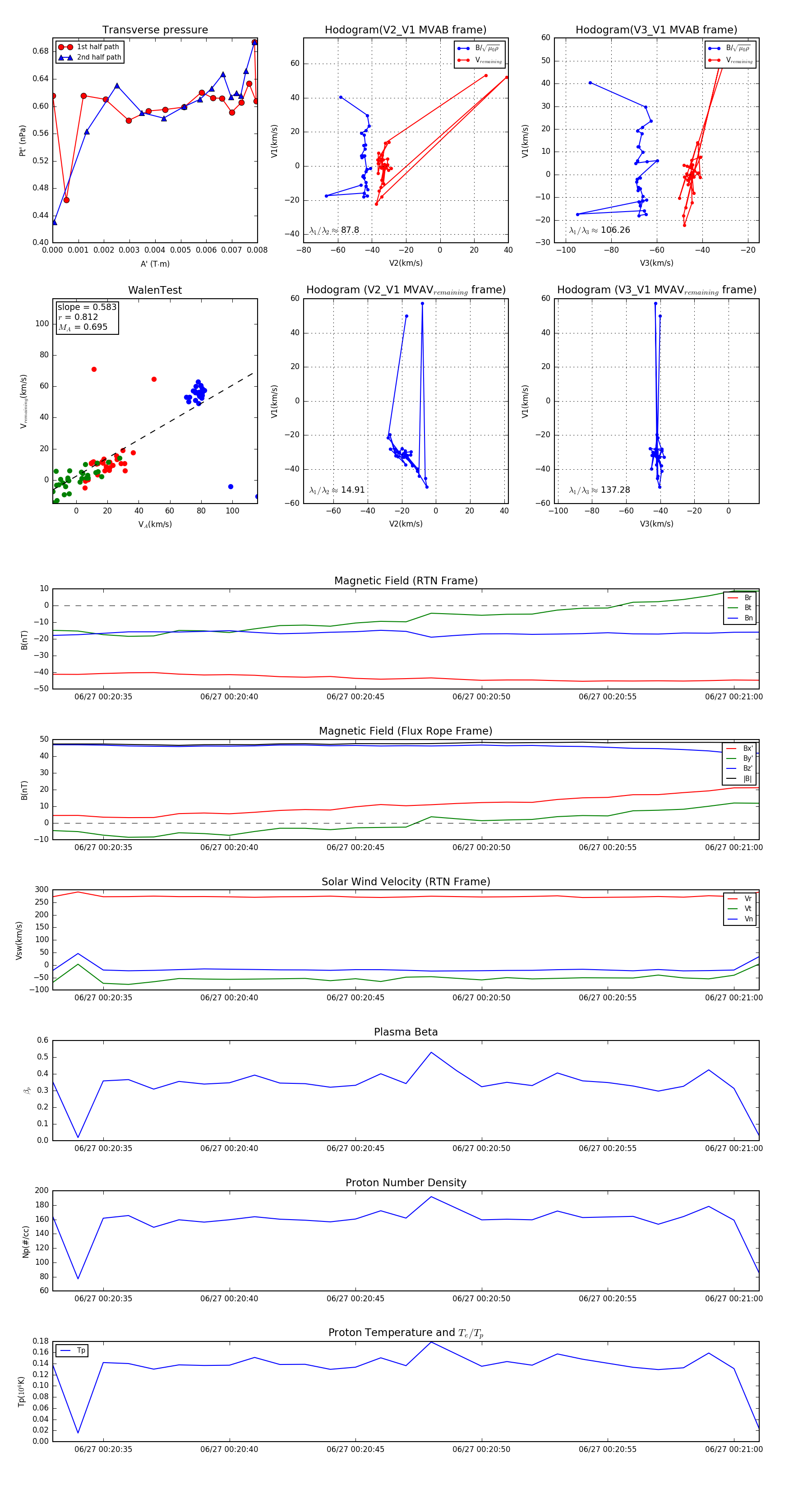
Flux Rope in 2023

Flux Rope Event 2023-06-27 00:20:33 ~ 2023-06-27 00:21:01 (29 seconds)


plot