HOME   LIST
‹–   –›

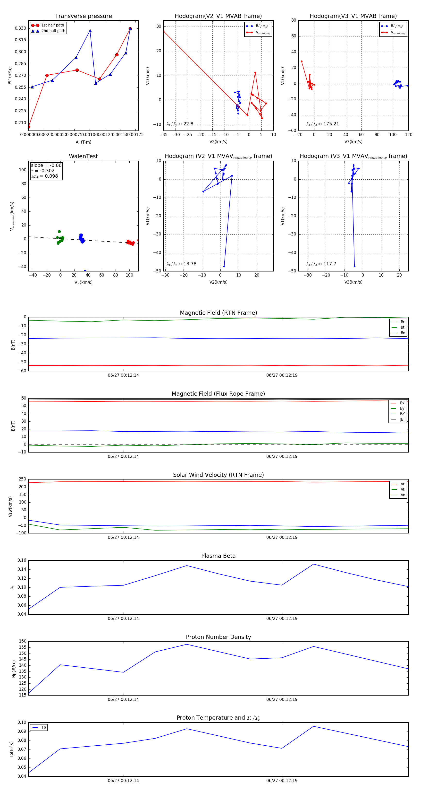
Flux Rope in 2023

Flux Rope Event 2023-06-27 00:12:11 ~ 2023-06-27 00:12:23 (13 seconds)


plot