HOME   LIST
‹–   –›

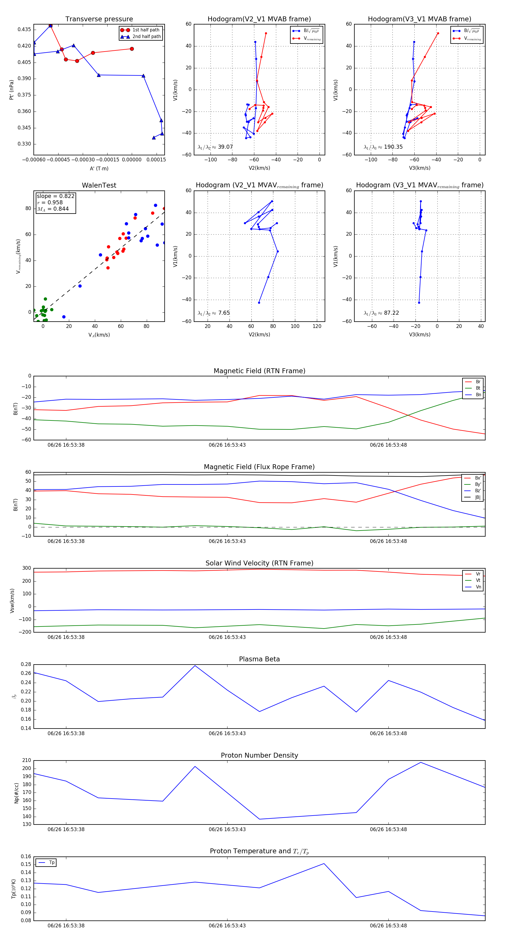
Flux Rope in 2023

Flux Rope Event 2023-06-26 16:53:37 ~ 2023-06-26 16:53:51 (15 seconds)


plot