HOME   LIST
‹–   –›

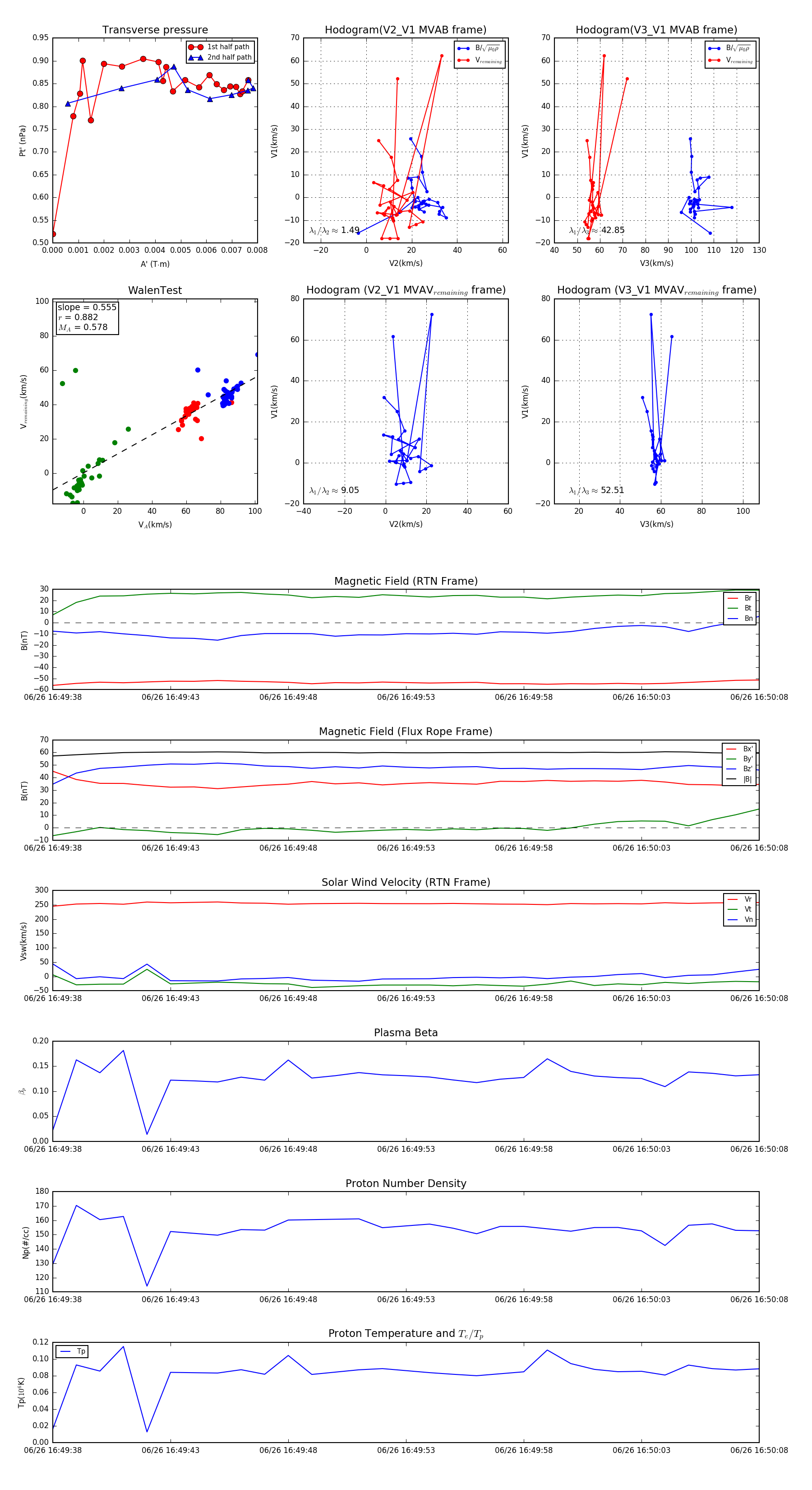
Flux Rope in 2023

Flux Rope Event 2023-06-26 16:49:38 ~ 2023-06-26 16:50:08 (31 seconds)


plot