HOME   LIST
‹–   –›

Flux Rope in 2023

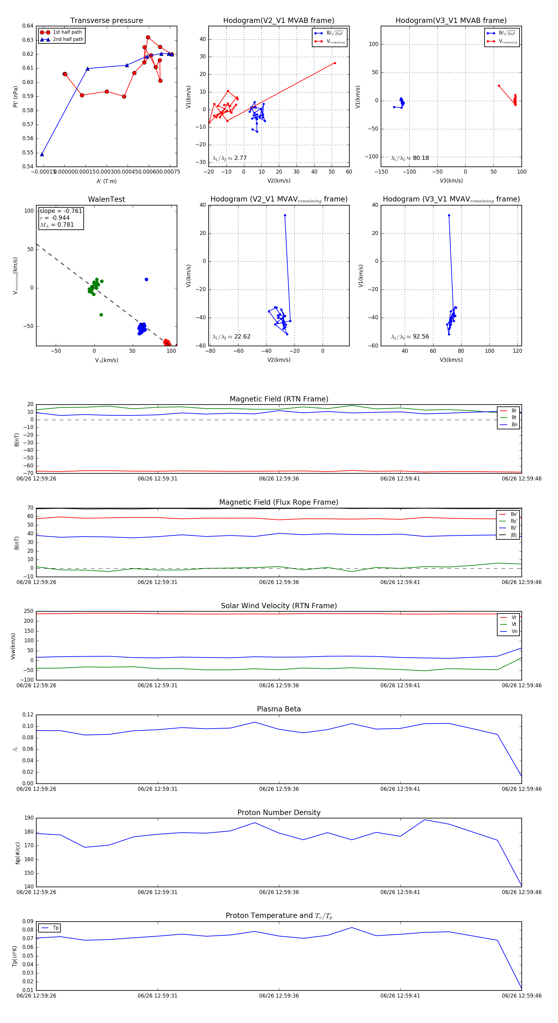
Flux Rope Event 2023-06-26 12:59:26 ~ 2023-06-26 12:59:46 (21 seconds)


plot