HOME   LIST
‹–   –›

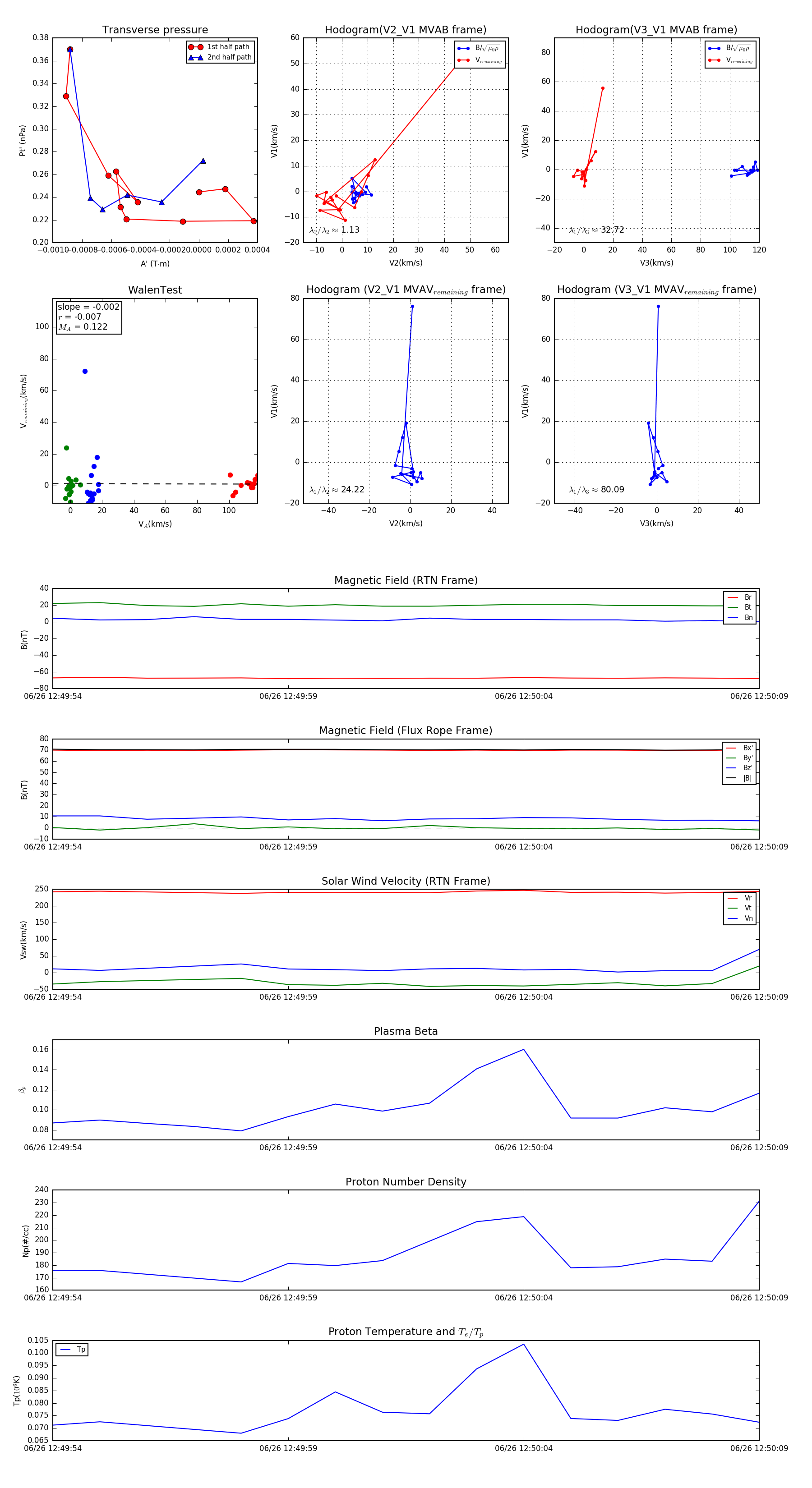
Flux Rope in 2023

Flux Rope Event 2023-06-26 12:49:54 ~ 2023-06-26 12:50:09 (16 seconds)


plot