HOME   LIST
‹–   –›

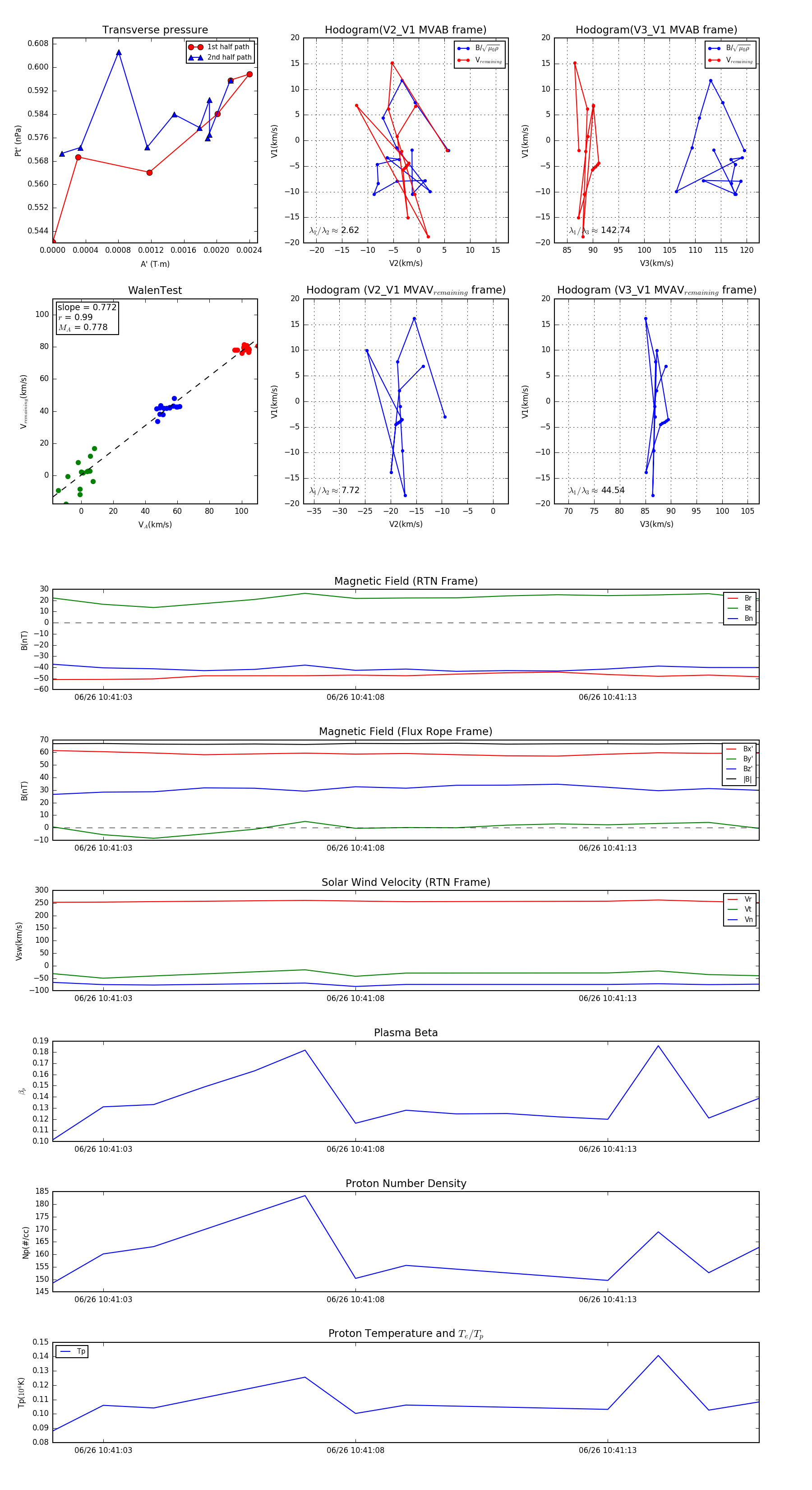
Flux Rope in 2023

Flux Rope Event 2023-06-26 10:41:02 ~ 2023-06-26 10:41:16 (15 seconds)


plot