HOME   LIST
‹–   –›

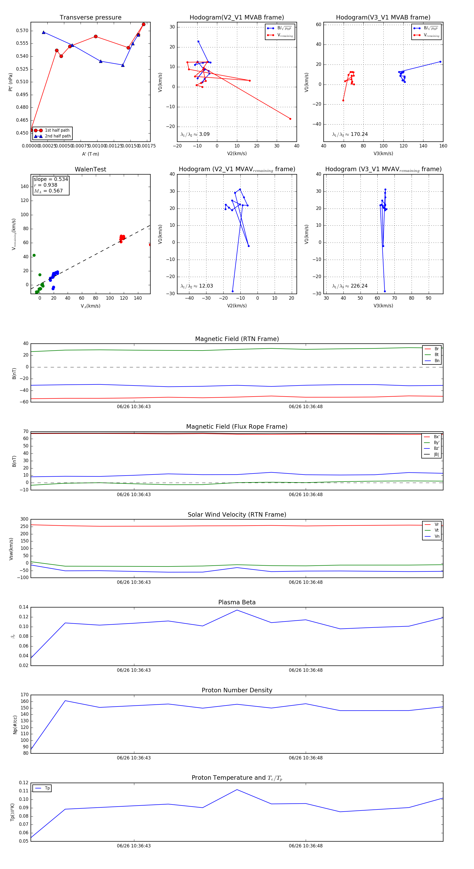
Flux Rope in 2023

Flux Rope Event 2023-06-26 10:36:40 ~ 2023-06-26 10:36:52 (13 seconds)


plot