HOME   LIST
‹–   –›

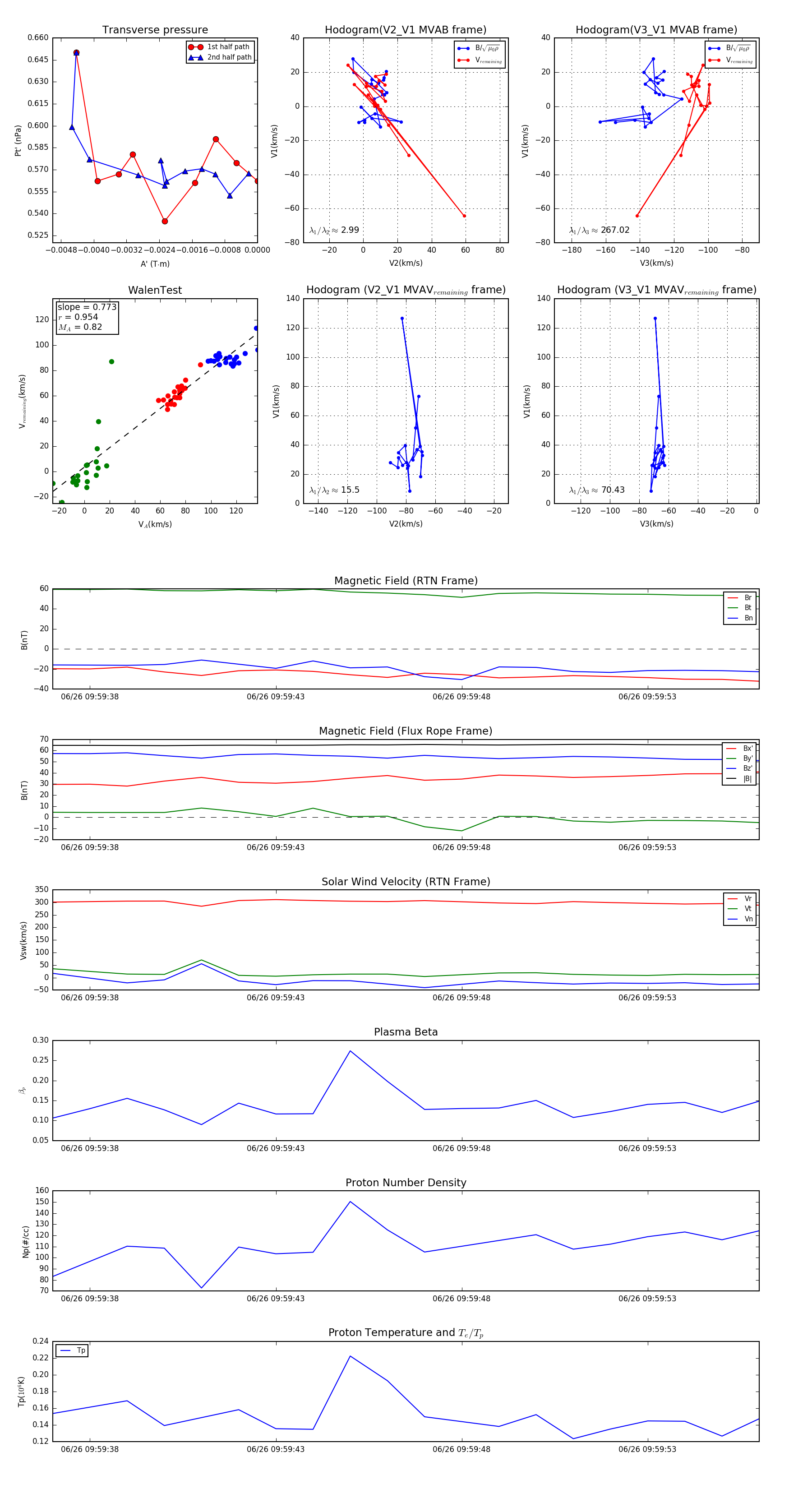
Flux Rope in 2023

Flux Rope Event 2023-06-26 09:59:37 ~ 2023-06-26 09:59:56 (20 seconds)


plot