HOME   LIST
‹–   –›

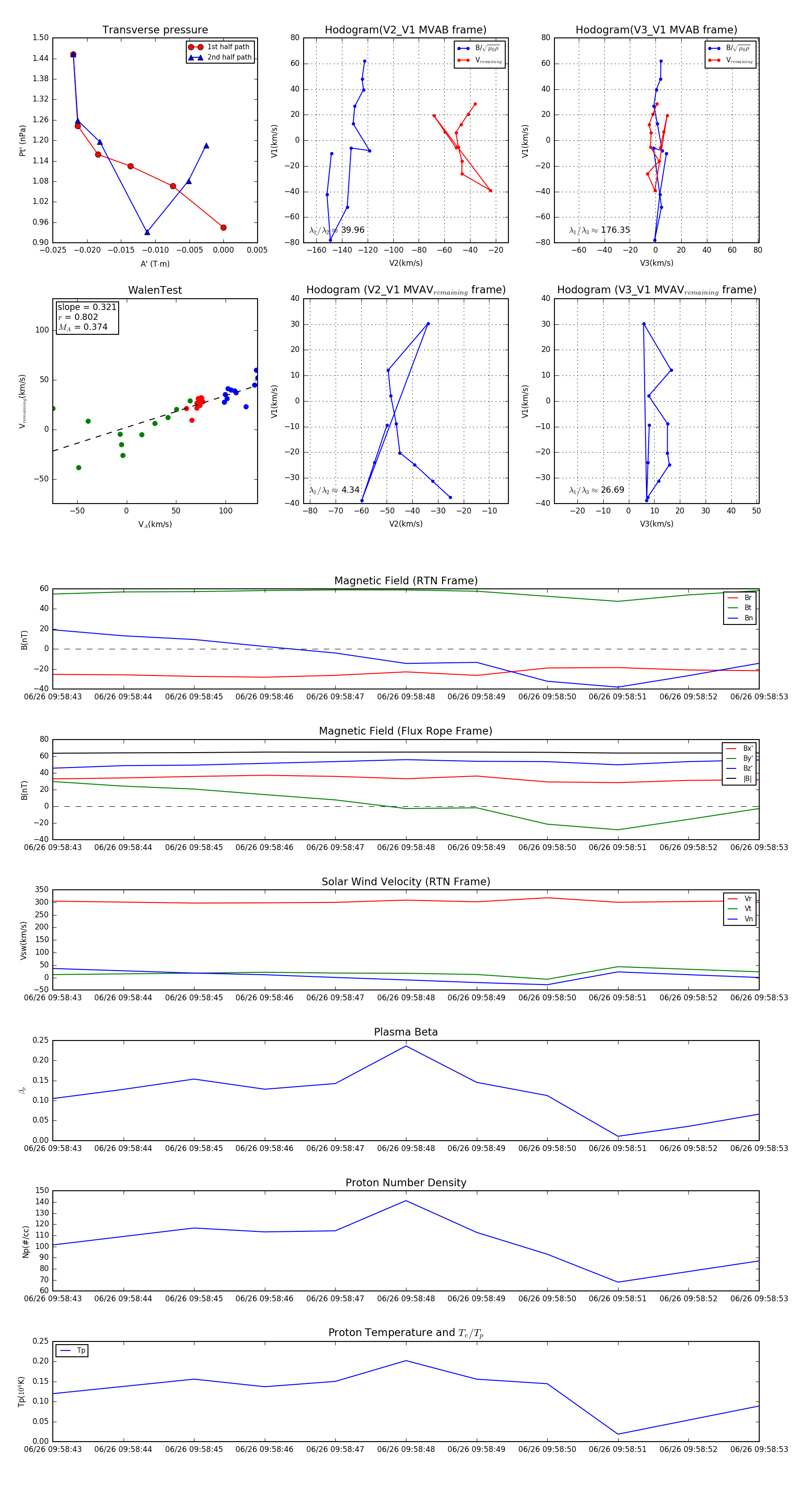
Flux Rope in 2023

Flux Rope Event 2023-06-26 09:58:43 ~ 2023-06-26 09:58:53 (11 seconds)


plot