HOME   LIST
‹–   –›

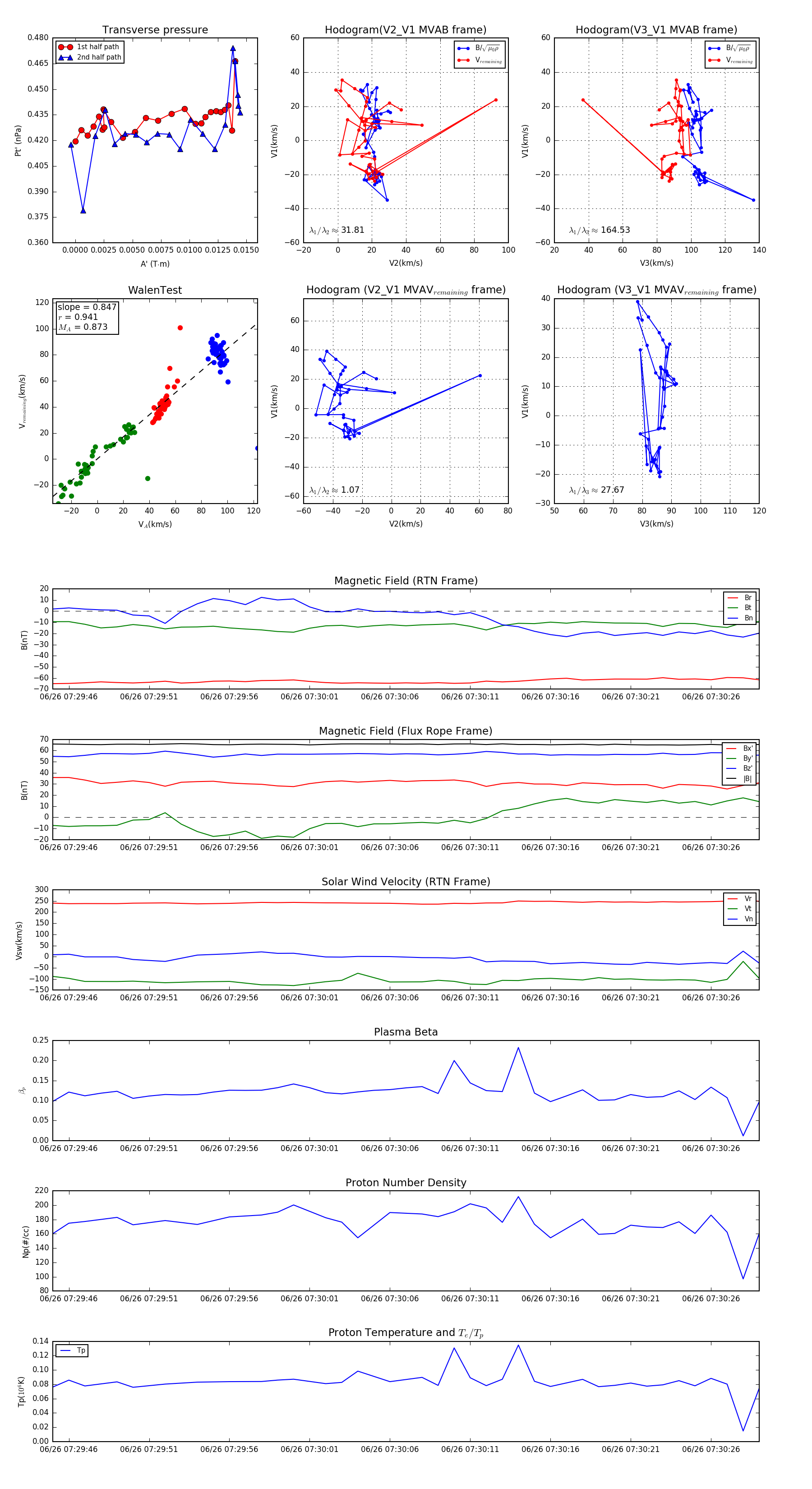
Flux Rope in 2023

Flux Rope Event 2023-06-26 07:29:45 ~ 2023-06-26 07:30:29 (45 seconds)


plot