HOME   LIST
‹–   –›

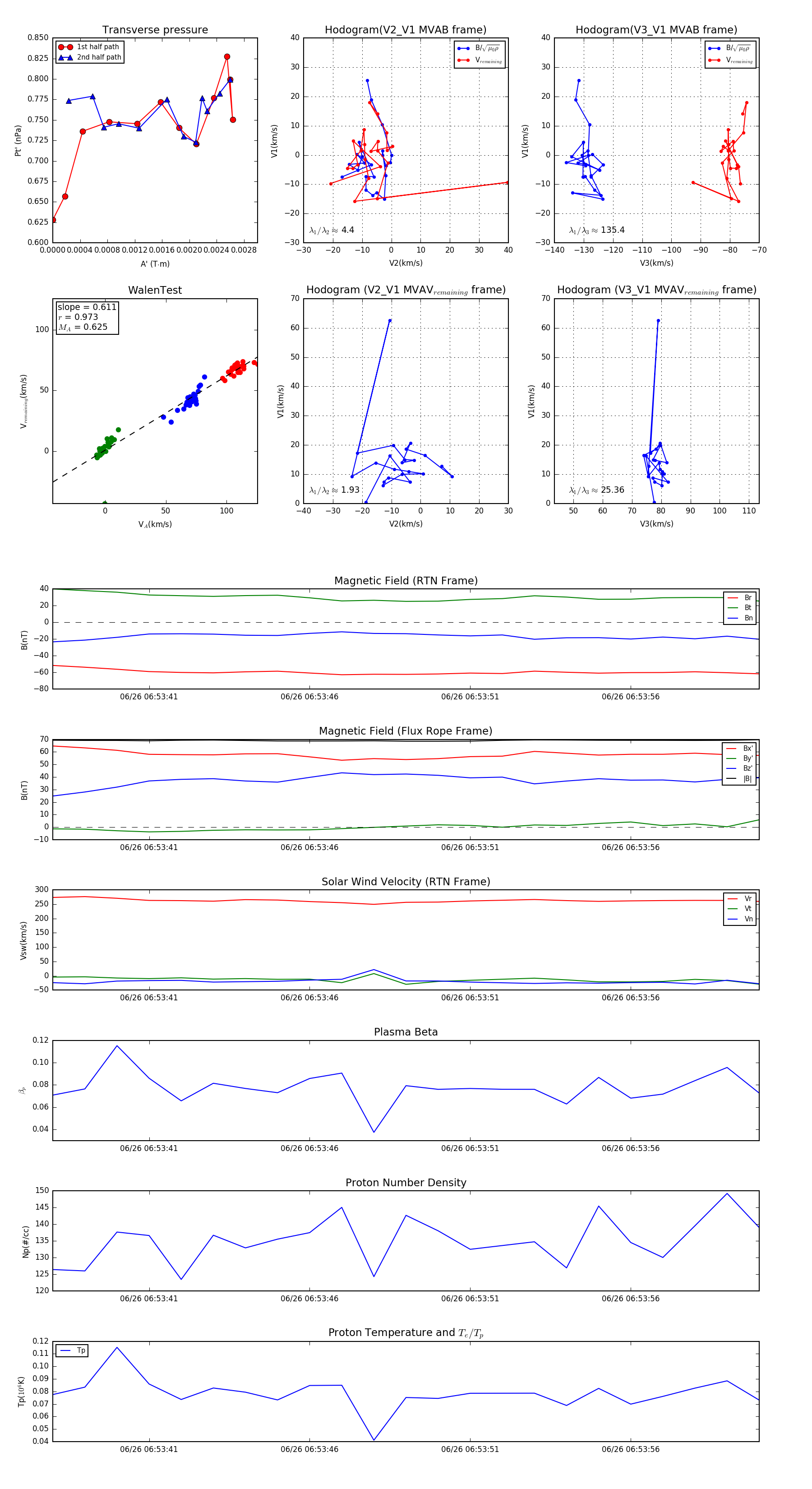
Flux Rope in 2023

Flux Rope Event 2023-06-26 06:53:38 ~ 2023-06-26 06:54:00 (23 seconds)


plot