HOME   LIST
‹–   –›

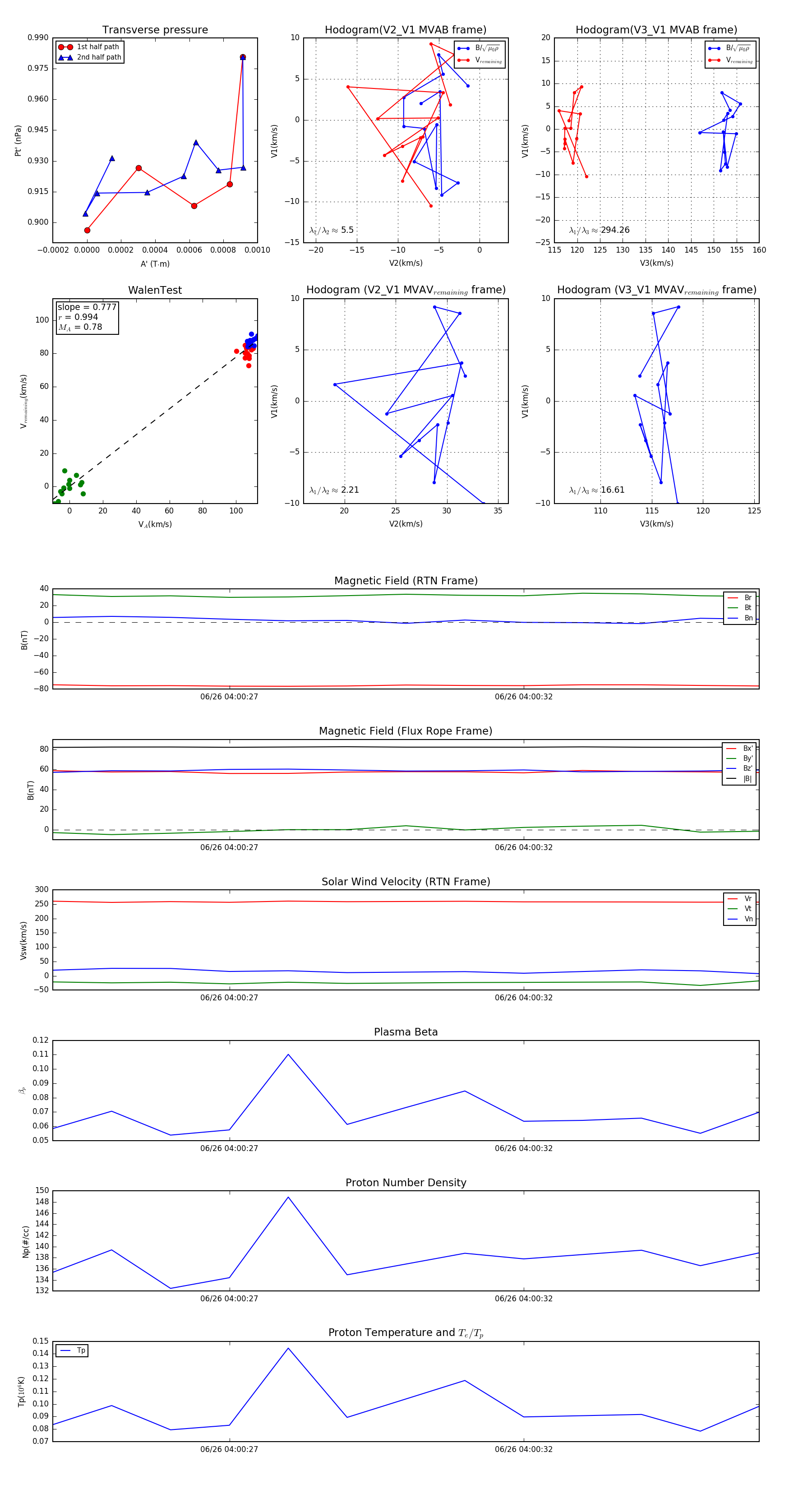
Flux Rope in 2023

Flux Rope Event 2023-06-26 04:00:24 ~ 2023-06-26 04:00:36 (13 seconds)


plot