HOME   LIST
‹–   –›

Flux Rope in 2023

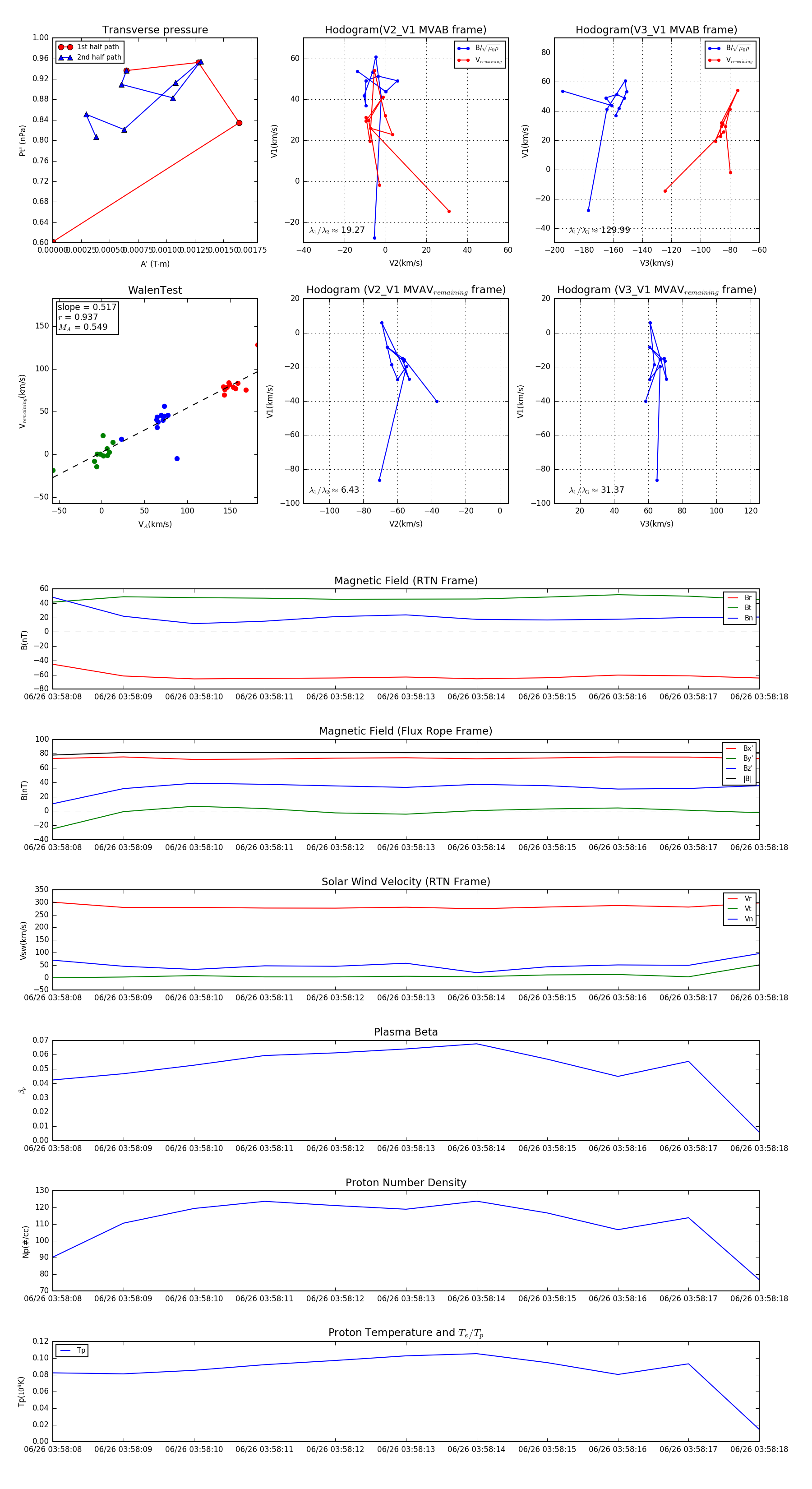
Flux Rope Event 2023-06-26 03:58:08 ~ 2023-06-26 03:58:18 (11 seconds)


plot