HOME   LIST
‹–   –›

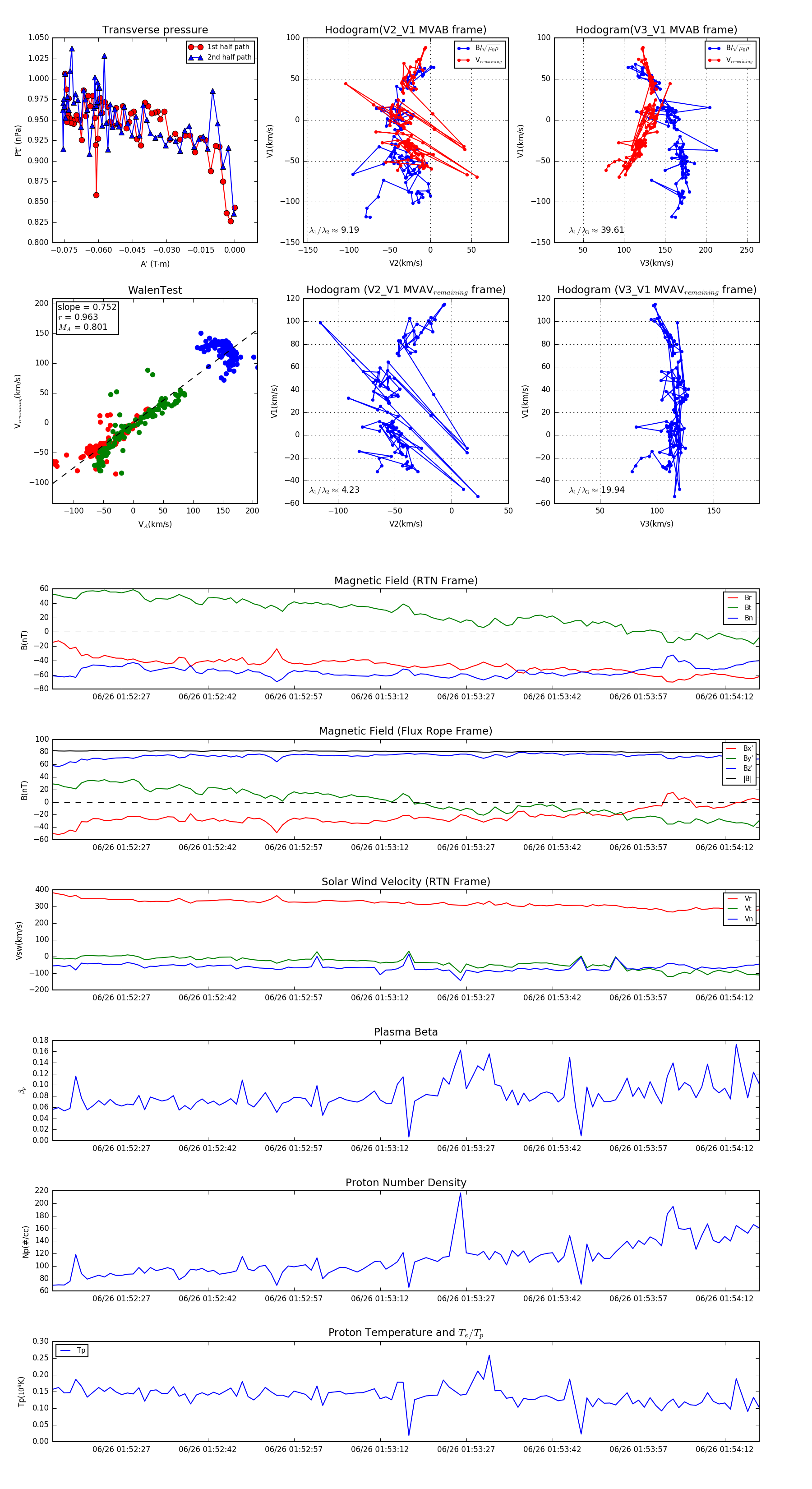
Flux Rope in 2023

Flux Rope Event 2023-06-26 01:52:15 ~ 2023-06-26 01:54:18 (124 seconds)


plot