HOME   LIST
‹–   –›

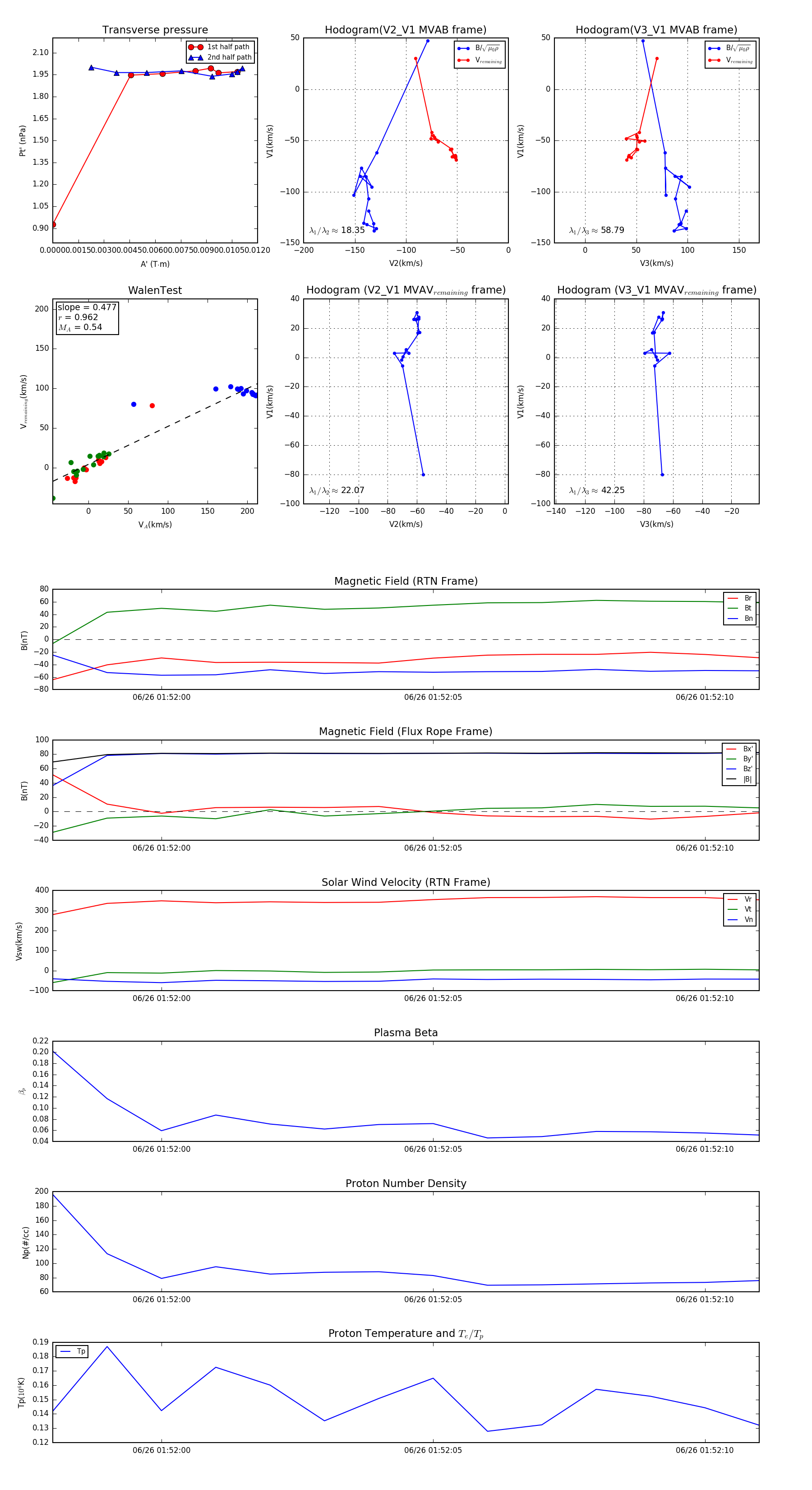
Flux Rope in 2023

Flux Rope Event 2023-06-26 01:51:58 ~ 2023-06-26 01:52:11 (14 seconds)


plot