HOME   LIST
‹–   –›

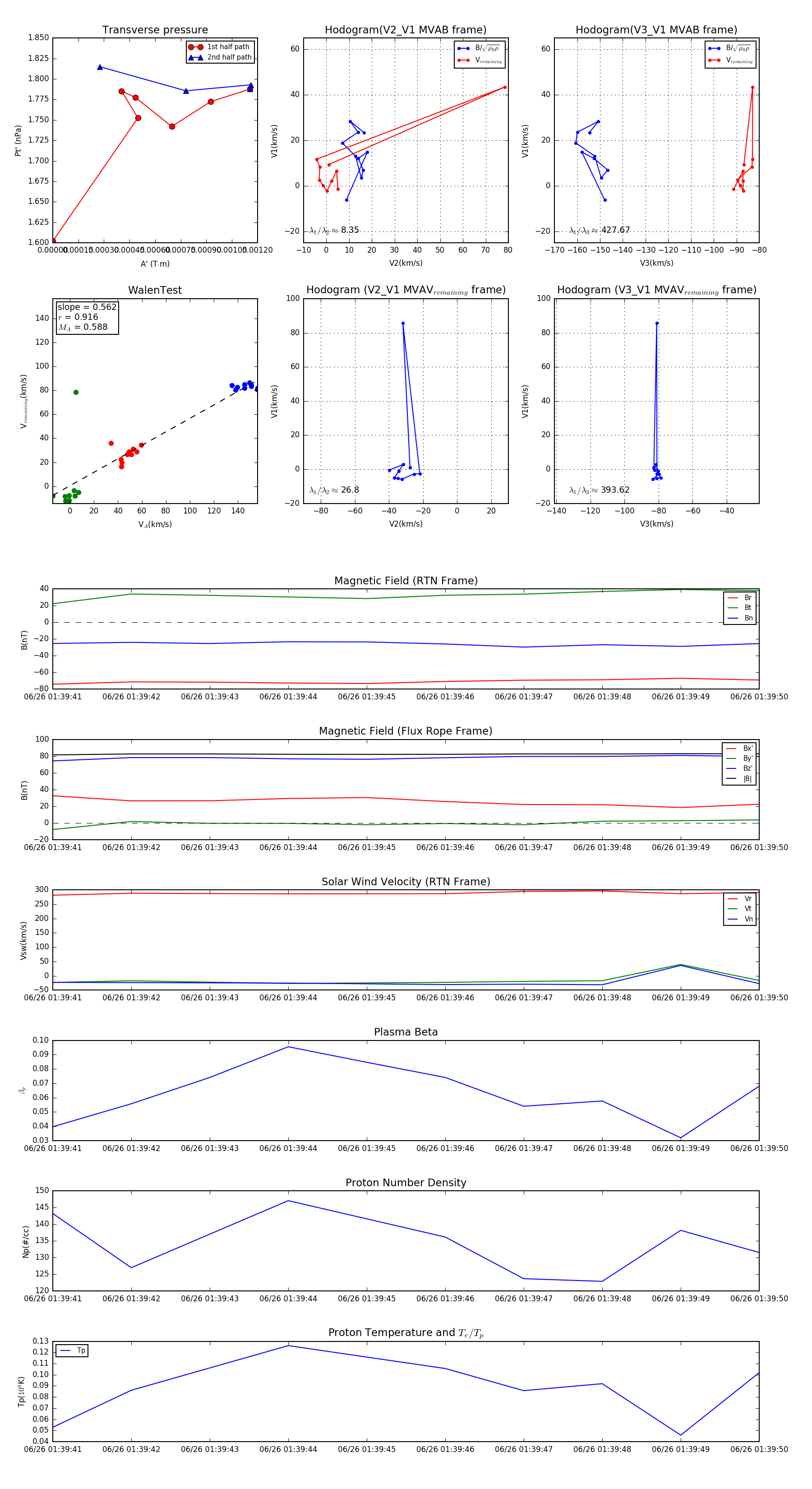
Flux Rope in 2023

Flux Rope Event 2023-06-26 01:39:41 ~ 2023-06-26 01:39:50 (10 seconds)


plot