HOME   LIST
‹–   –›

Flux Rope in 2023

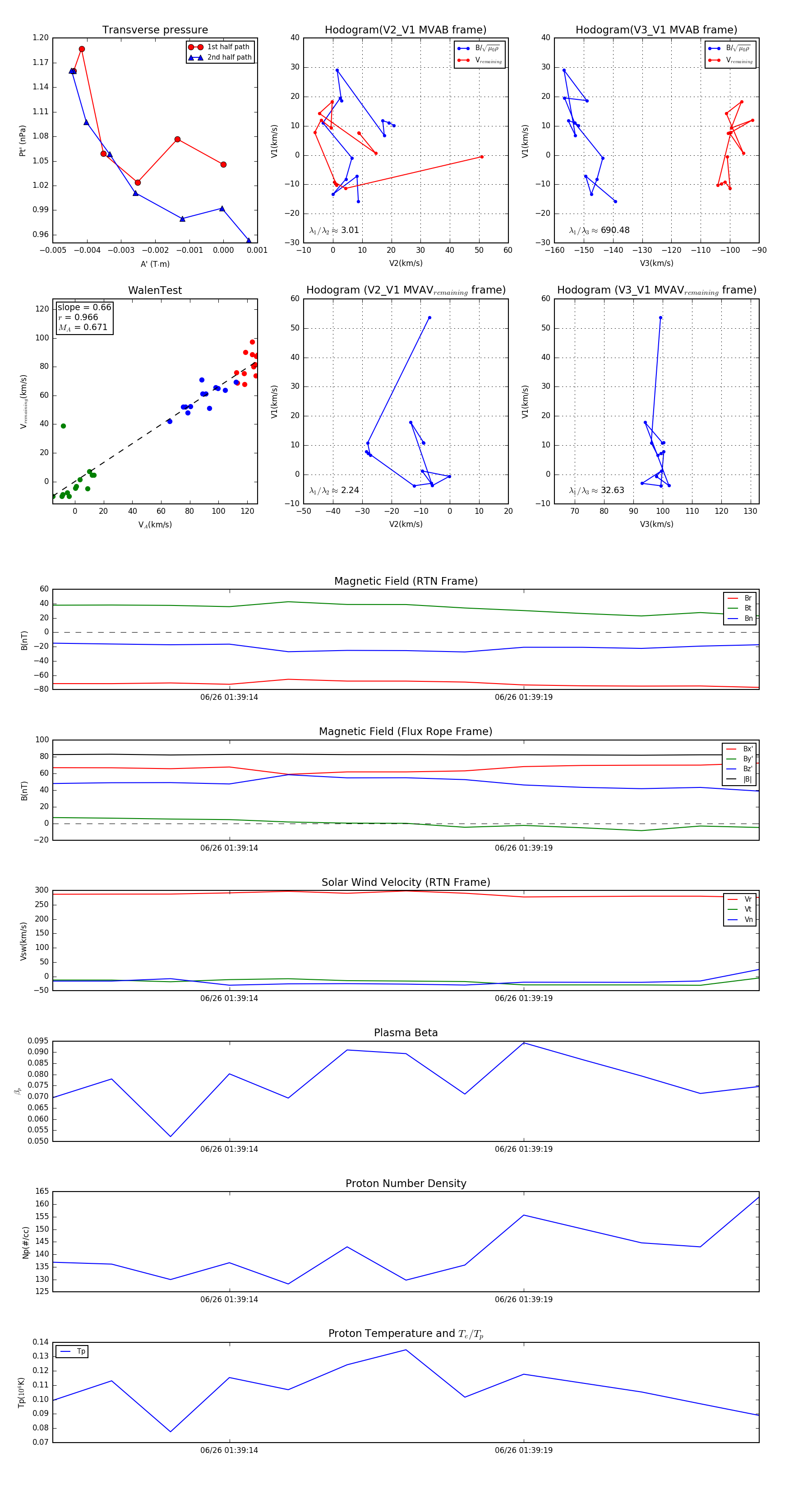
Flux Rope Event 2023-06-26 01:39:11 ~ 2023-06-26 01:39:23 (13 seconds)


plot