HOME   LIST
‹–   –›

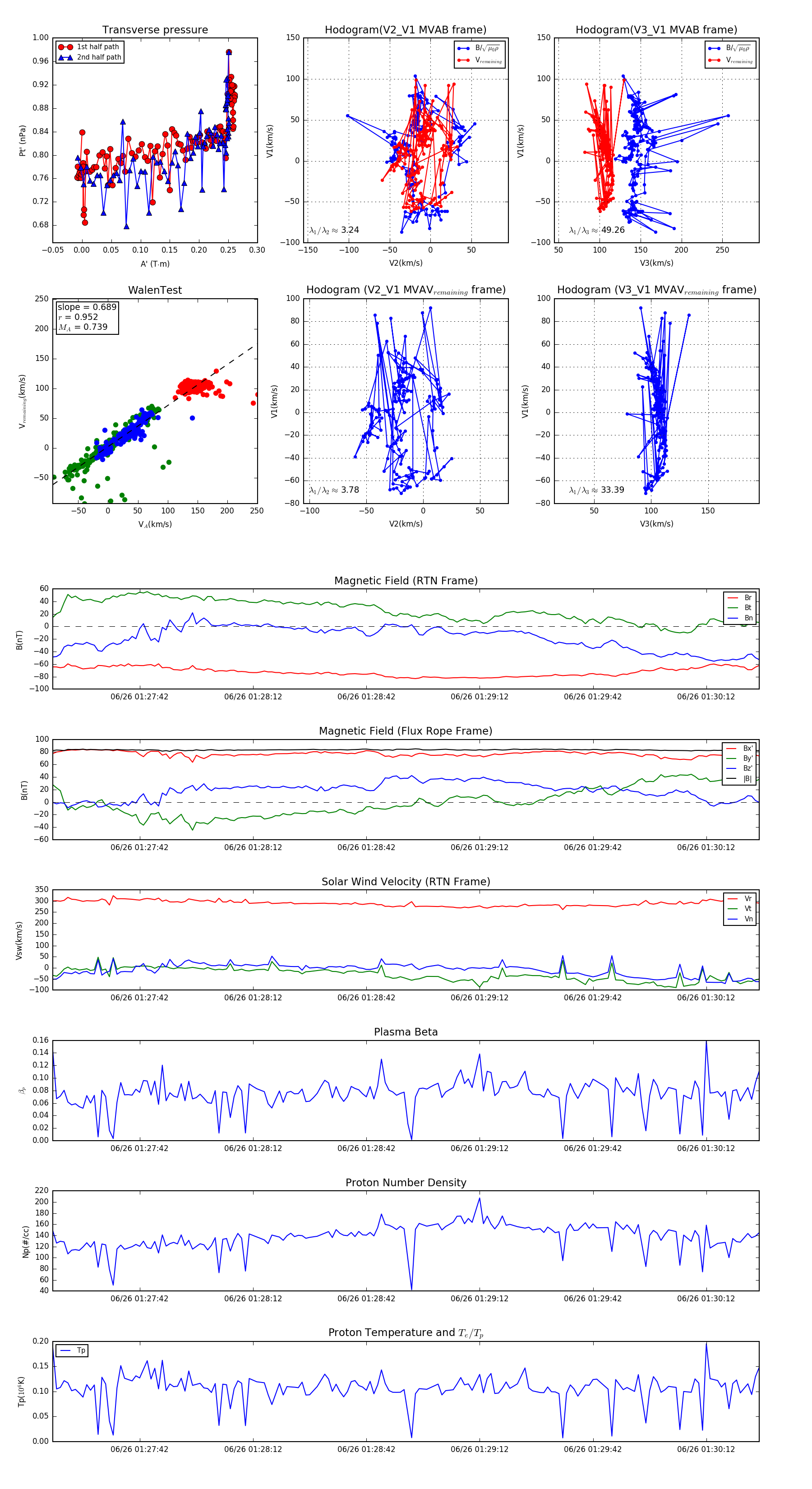
Flux Rope in 2023

Flux Rope Event 2023-06-26 01:27:19 ~ 2023-06-26 01:30:26 (188 seconds)


plot