HOME   LIST
‹–   –›

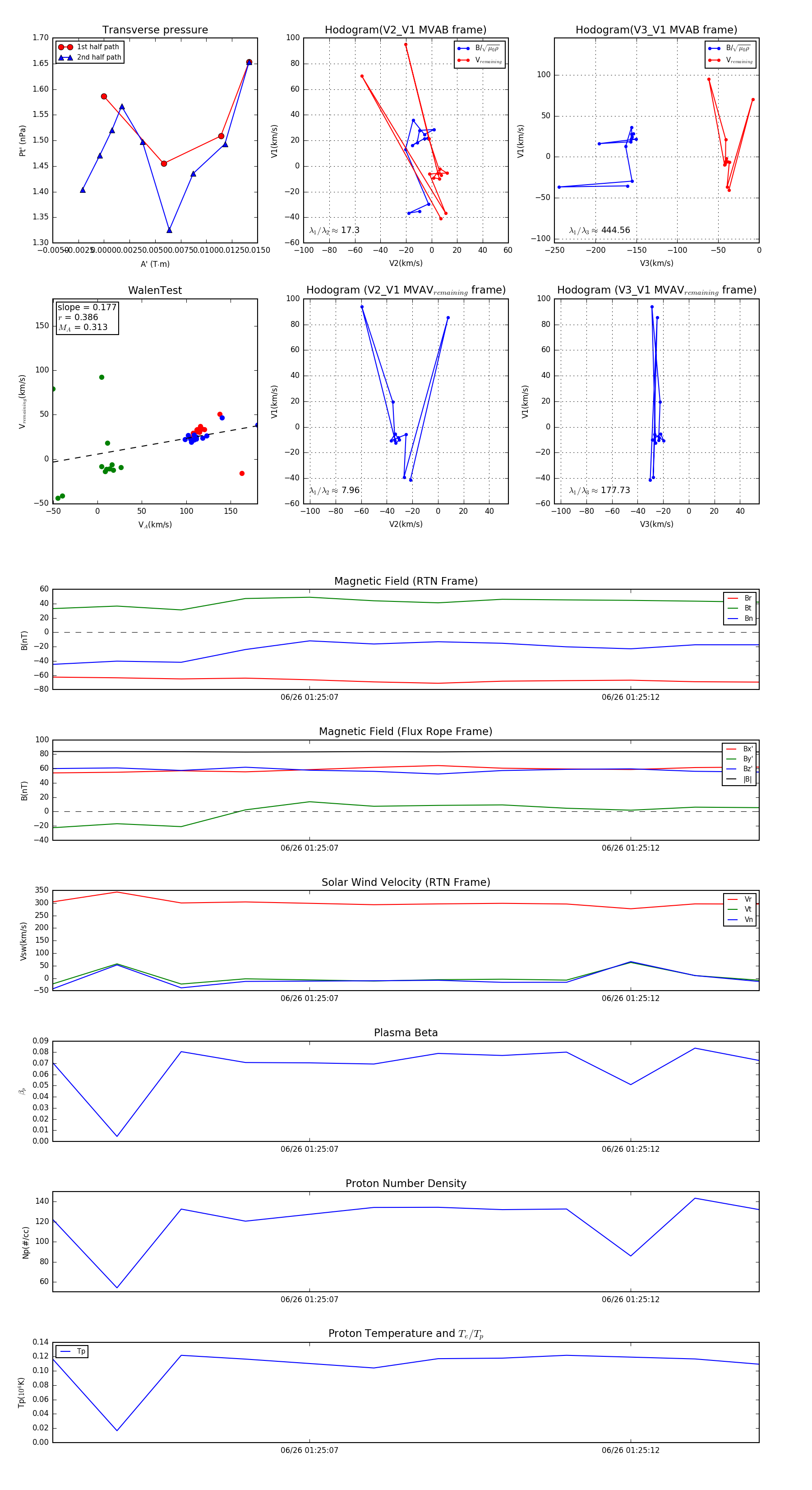
Flux Rope in 2023

Flux Rope Event 2023-06-26 01:25:03 ~ 2023-06-26 01:25:14 (12 seconds)


plot