HOME   LIST
‹–   –›

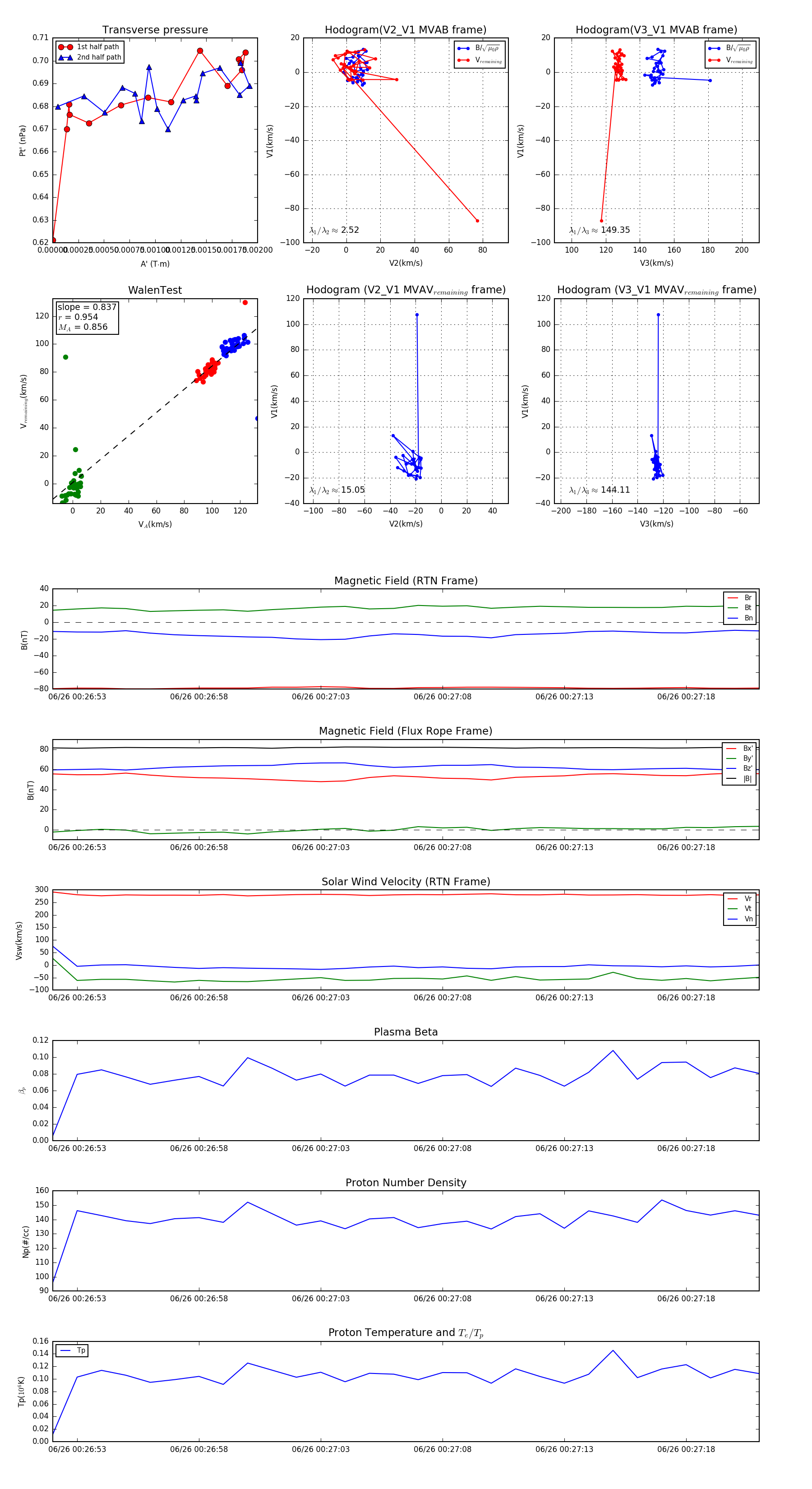
Flux Rope in 2023

Flux Rope Event 2023-06-26 00:26:52 ~ 2023-06-26 00:27:21 (30 seconds)


plot