HOME   LIST
‹–   –›

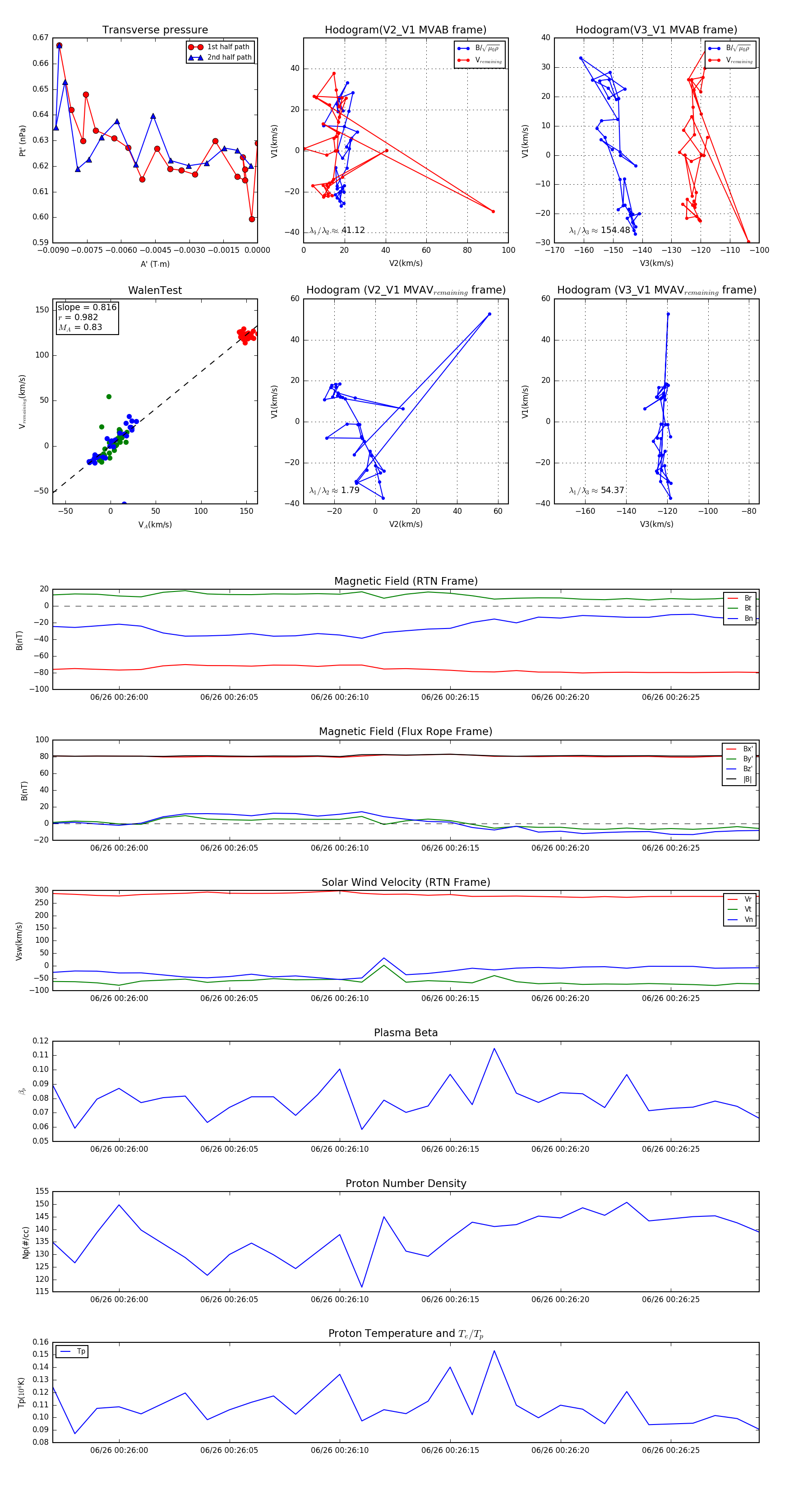
Flux Rope in 2023

Flux Rope Event 2023-06-26 00:25:57 ~ 2023-06-26 00:26:29 (33 seconds)


plot