HOME   LIST
‹–   –›

Flux Rope in 2023

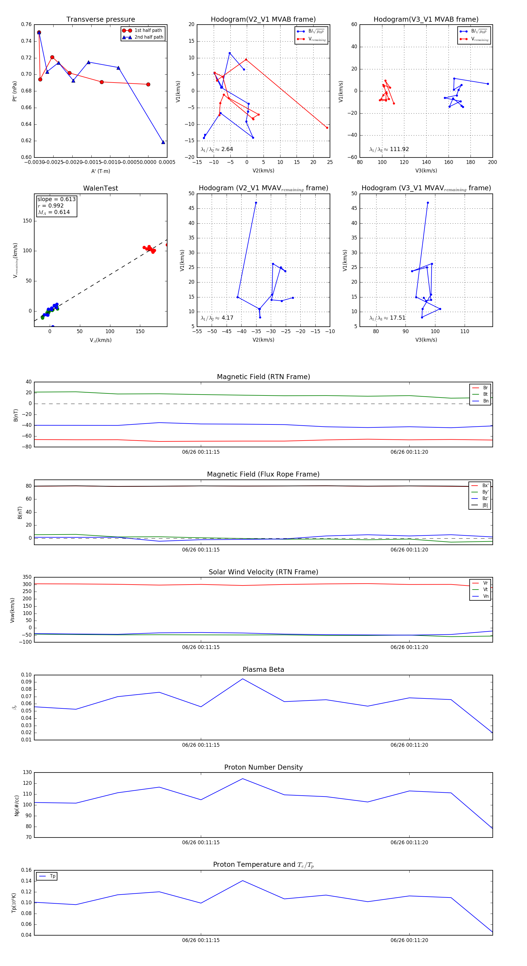
Flux Rope Event 2023-06-26 00:11:11 ~ 2023-06-26 00:11:22 (12 seconds)


plot