HOME   LIST
‹–   –›

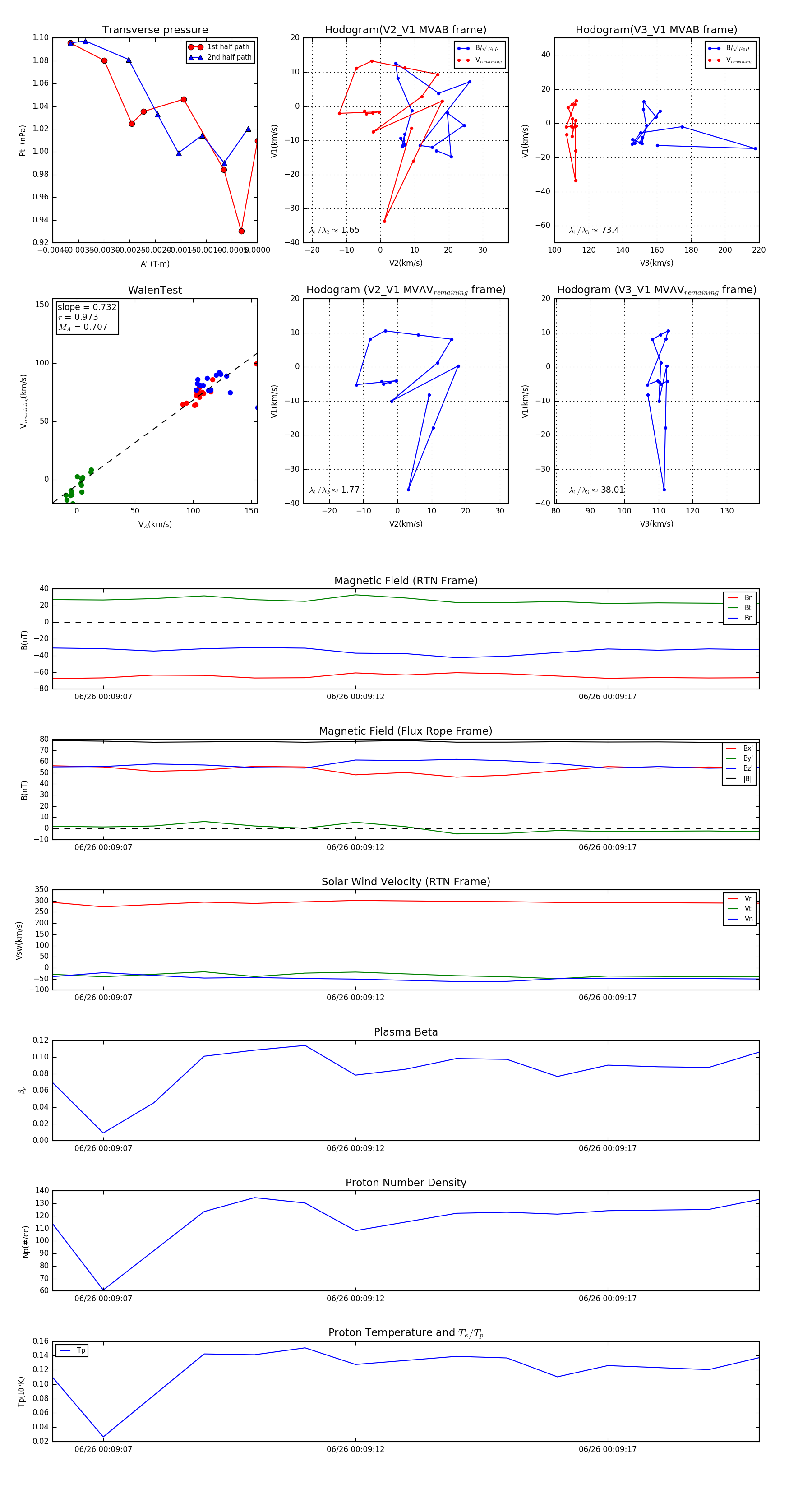
Flux Rope in 2023

Flux Rope Event 2023-06-26 00:09:06 ~ 2023-06-26 00:09:20 (15 seconds)


plot