HOME   LIST
‹–   –›

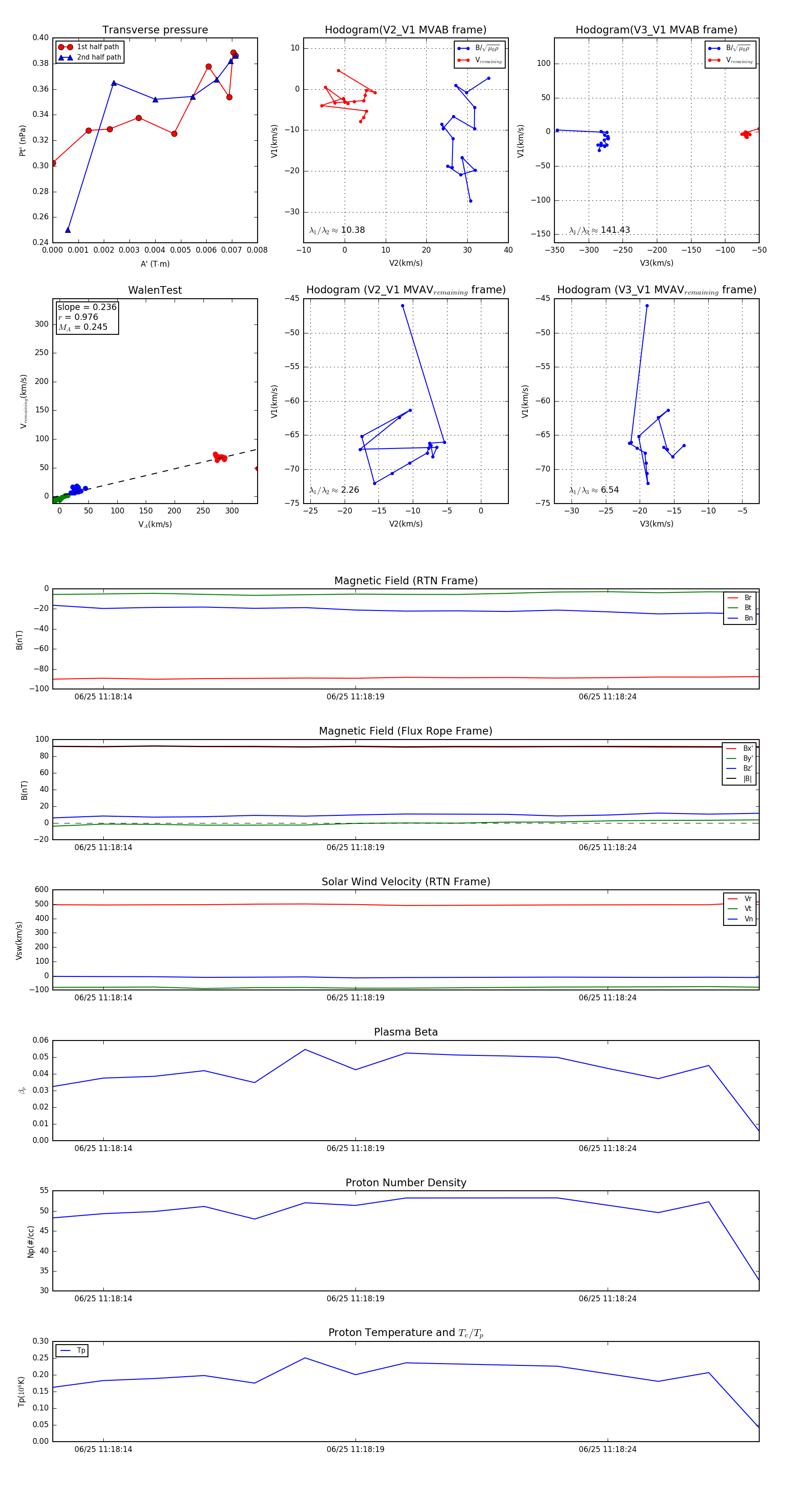
Flux Rope in 2023

Flux Rope Event 2023-06-25 11:18:13 ~ 2023-06-25 11:18:27 (15 seconds)


plot