HOME   LIST
‹–   –›

Flux Rope in 2023

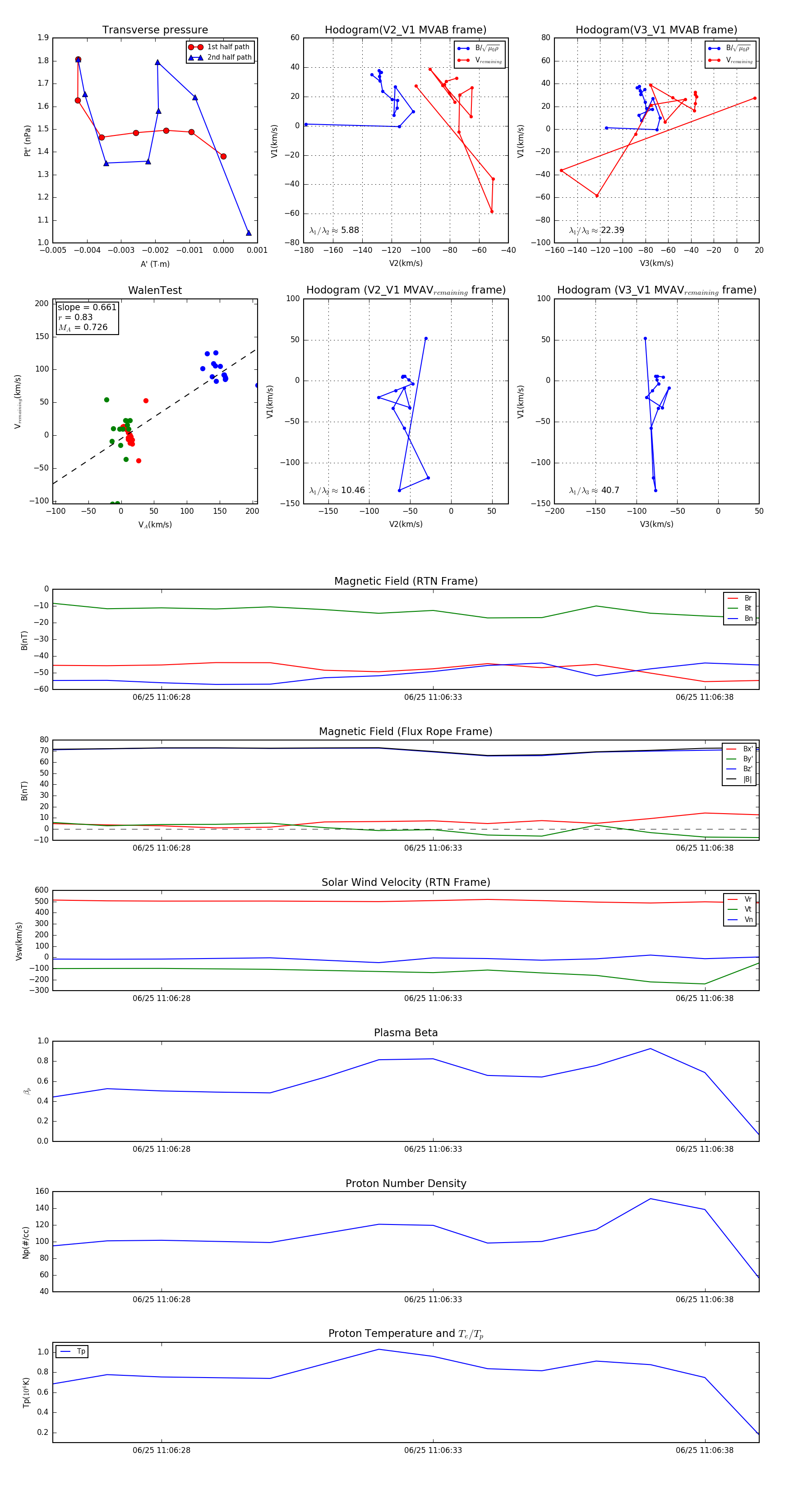
Flux Rope Event 2023-06-25 11:06:26 ~ 2023-06-25 11:06:39 (14 seconds)


plot