HOME   LIST
‹–   –›

Flux Rope in 2023

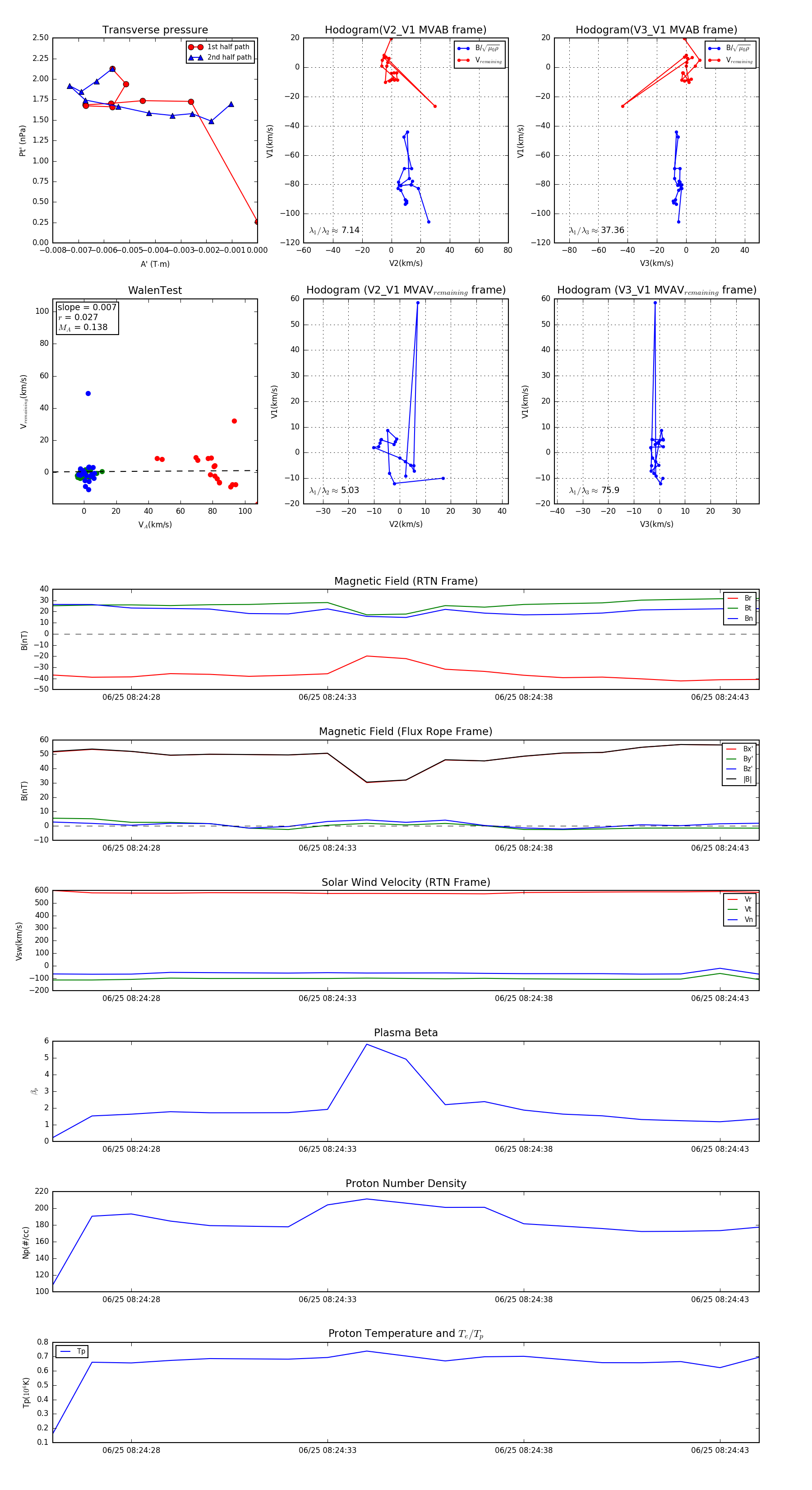
Flux Rope Event 2023-06-25 08:24:26 ~ 2023-06-25 08:24:44 (19 seconds)


plot