HOME   LIST
‹–   –›

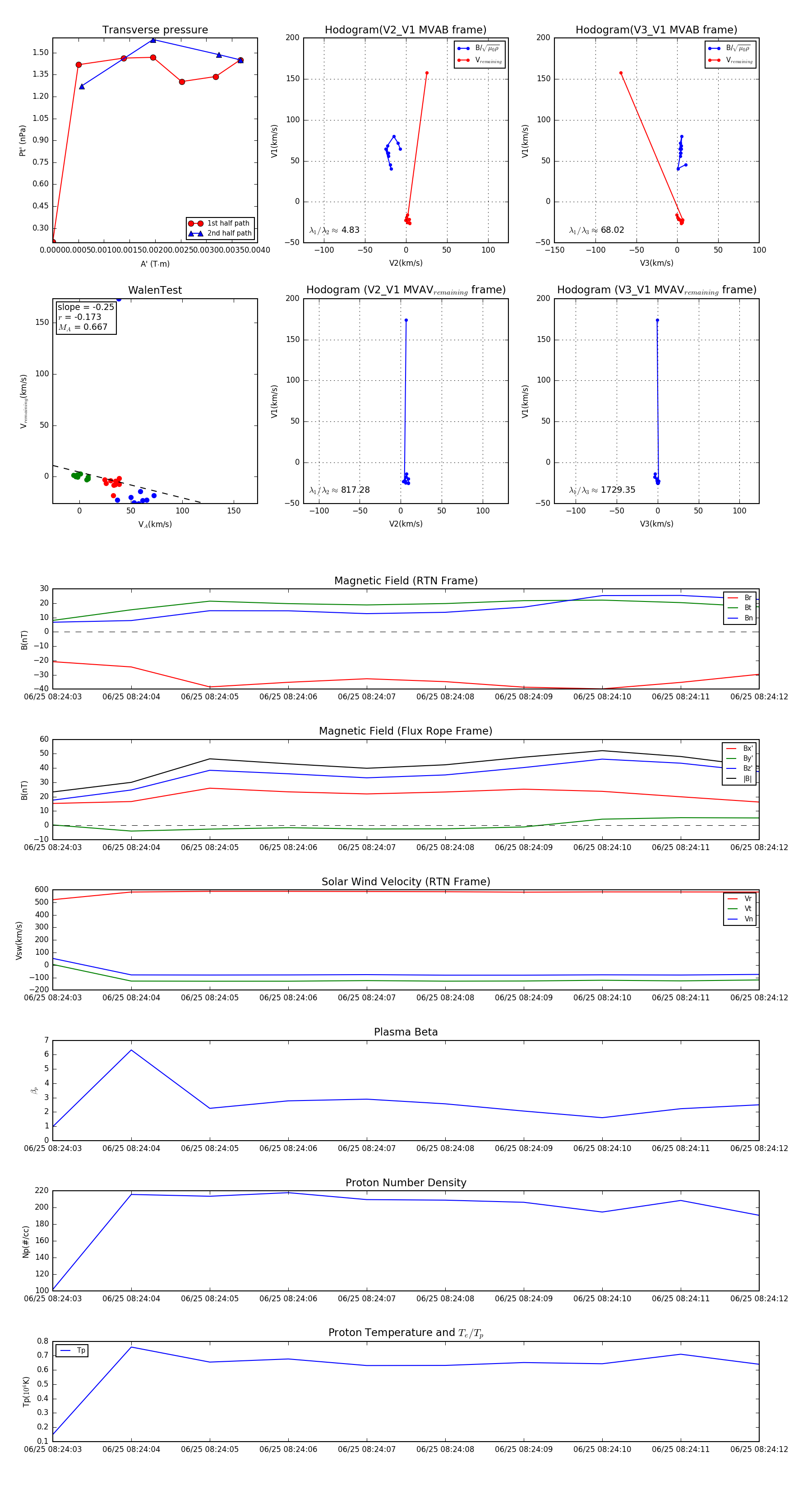
Flux Rope in 2023

Flux Rope Event 2023-06-25 08:24:03 ~ 2023-06-25 08:24:12 (10 seconds)


plot