HOME   LIST
‹–   –›

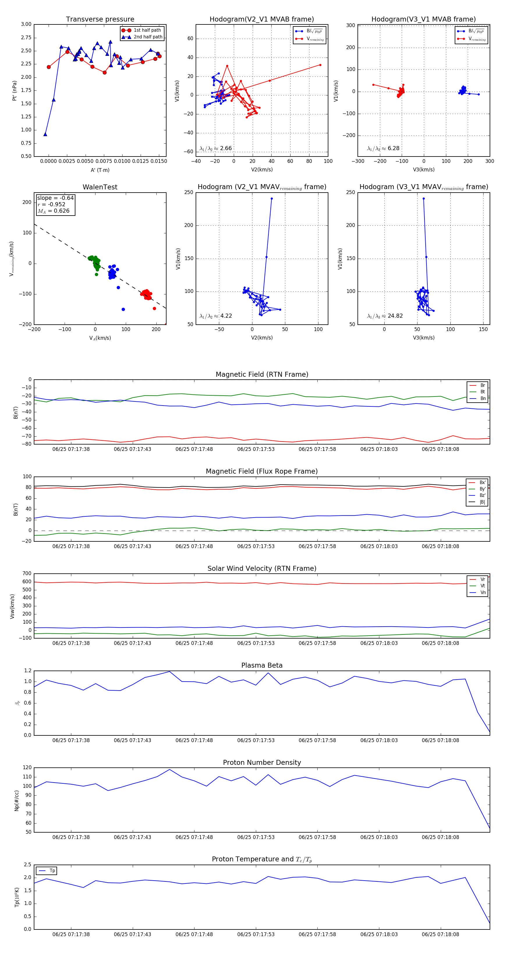
Flux Rope in 2023

Flux Rope Event 2023-06-25 07:17:35 ~ 2023-06-25 07:18:12 (38 seconds)


plot