HOME   LIST
‹–   –›

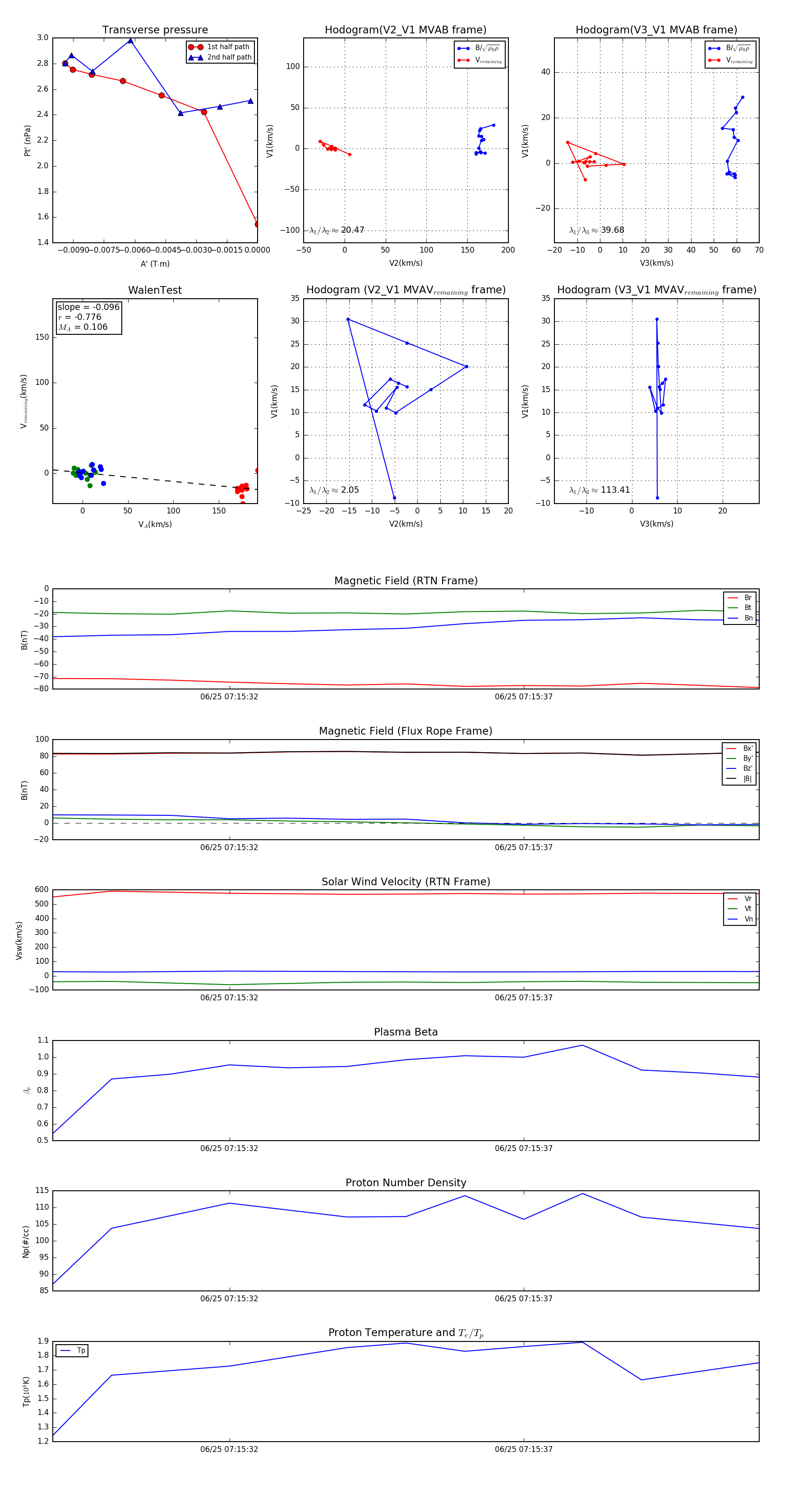
Flux Rope in 2023

Flux Rope Event 2023-06-25 07:15:29 ~ 2023-06-25 07:15:41 (13 seconds)


plot