HOME   LIST
‹–   –›

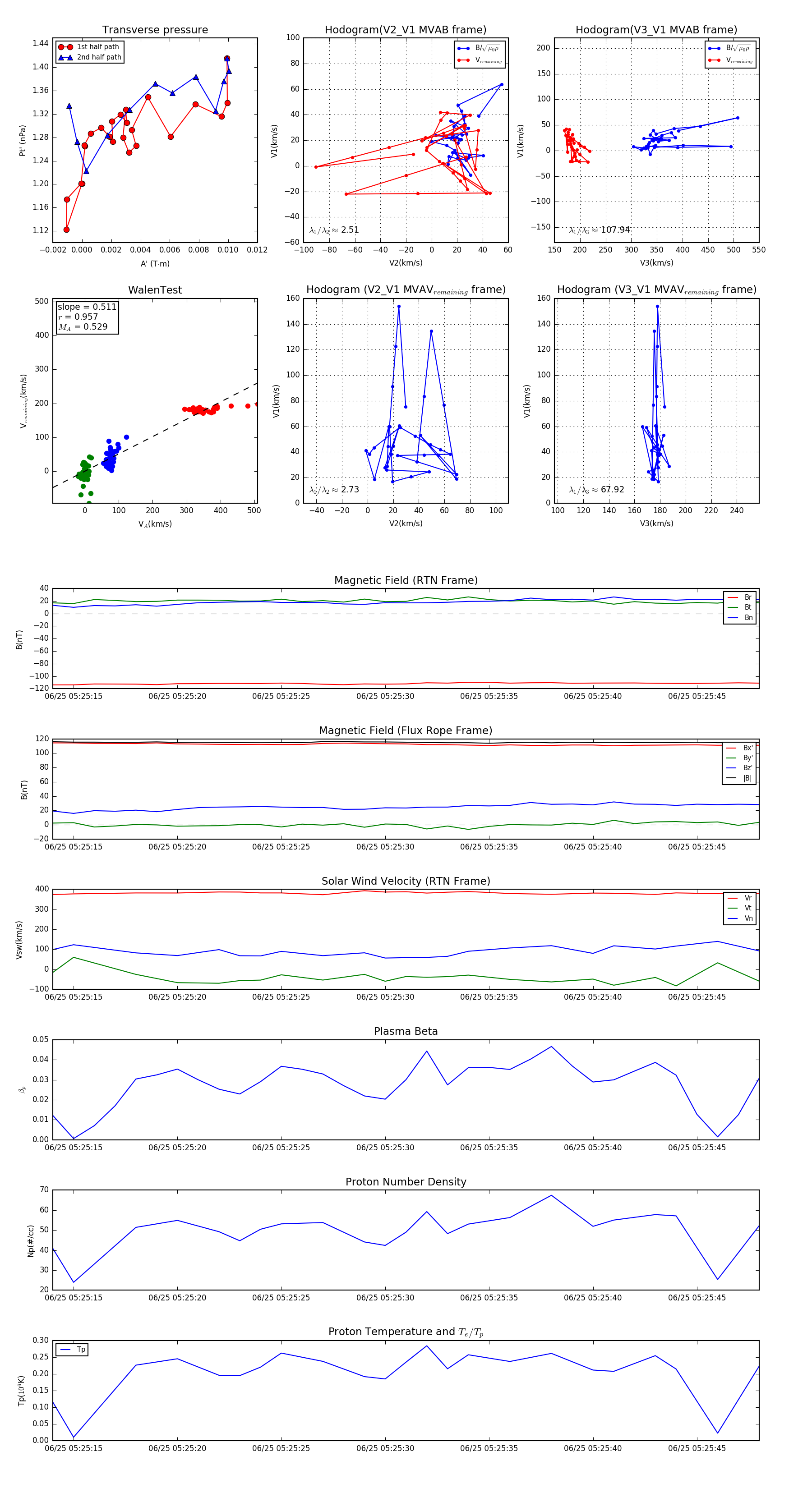
Flux Rope in 2023

Flux Rope Event 2023-06-25 05:25:14 ~ 2023-06-25 05:25:48 (35 seconds)


plot