HOME   LIST
‹–   –›

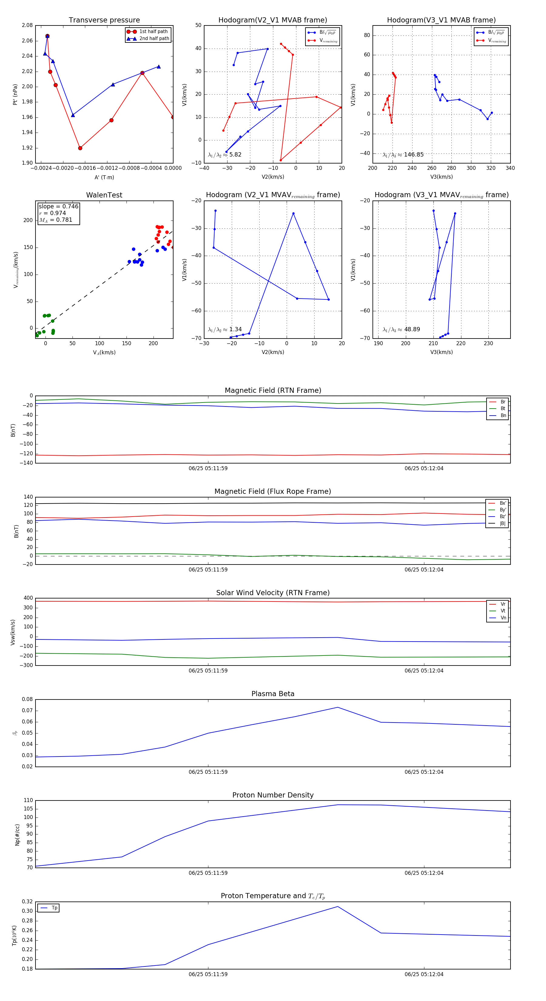
Flux Rope in 2023

Flux Rope Event 2023-06-25 05:11:55 ~ 2023-06-25 05:12:06 (12 seconds)


plot