HOME   LIST
‹–   –›

Flux Rope in 2023

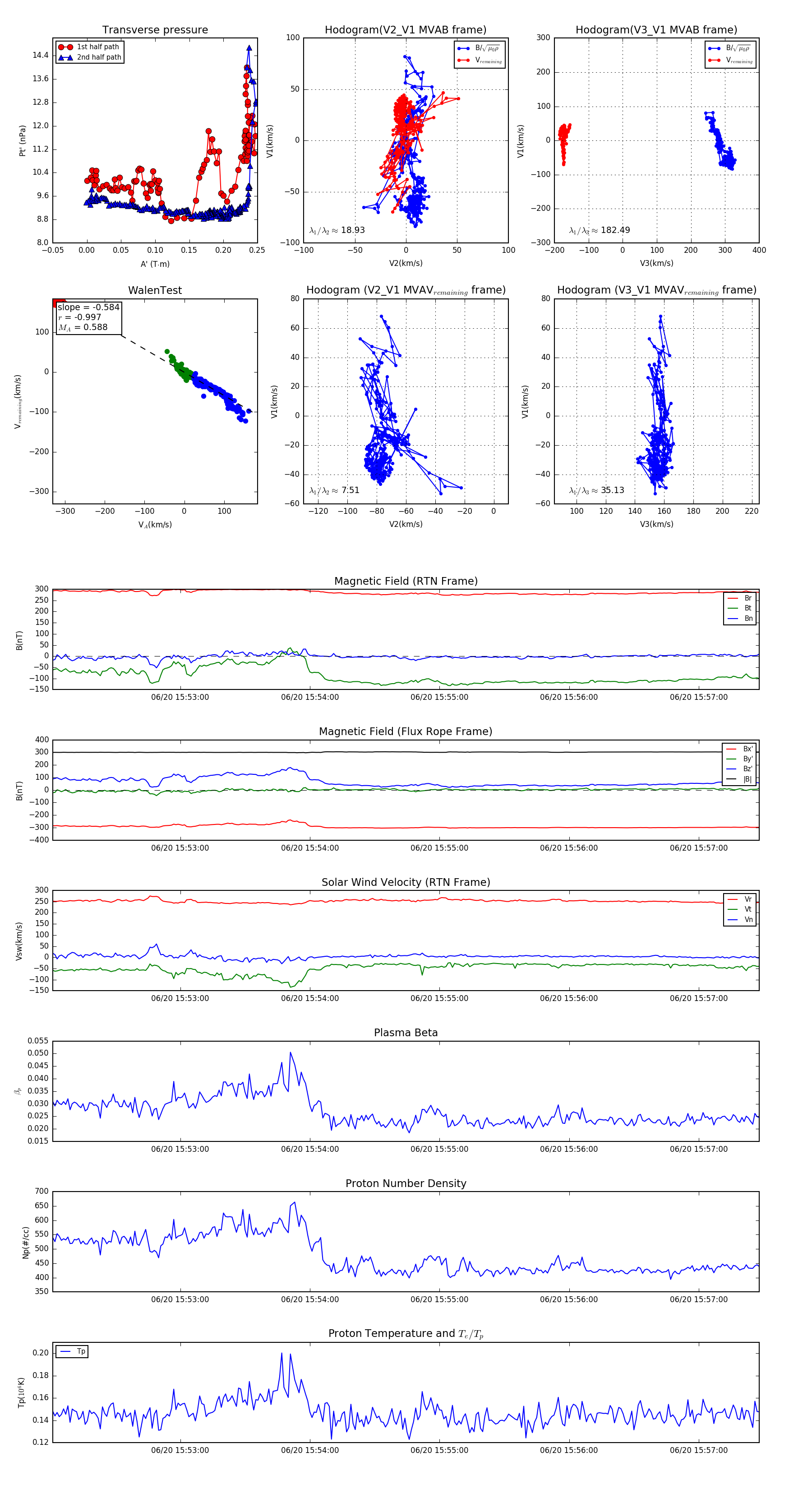
Flux Rope Event 2023-06-20 15:52:01 ~ 2023-06-20 15:57:28 (328 seconds)


plot