HOME   LIST
‹–   –›

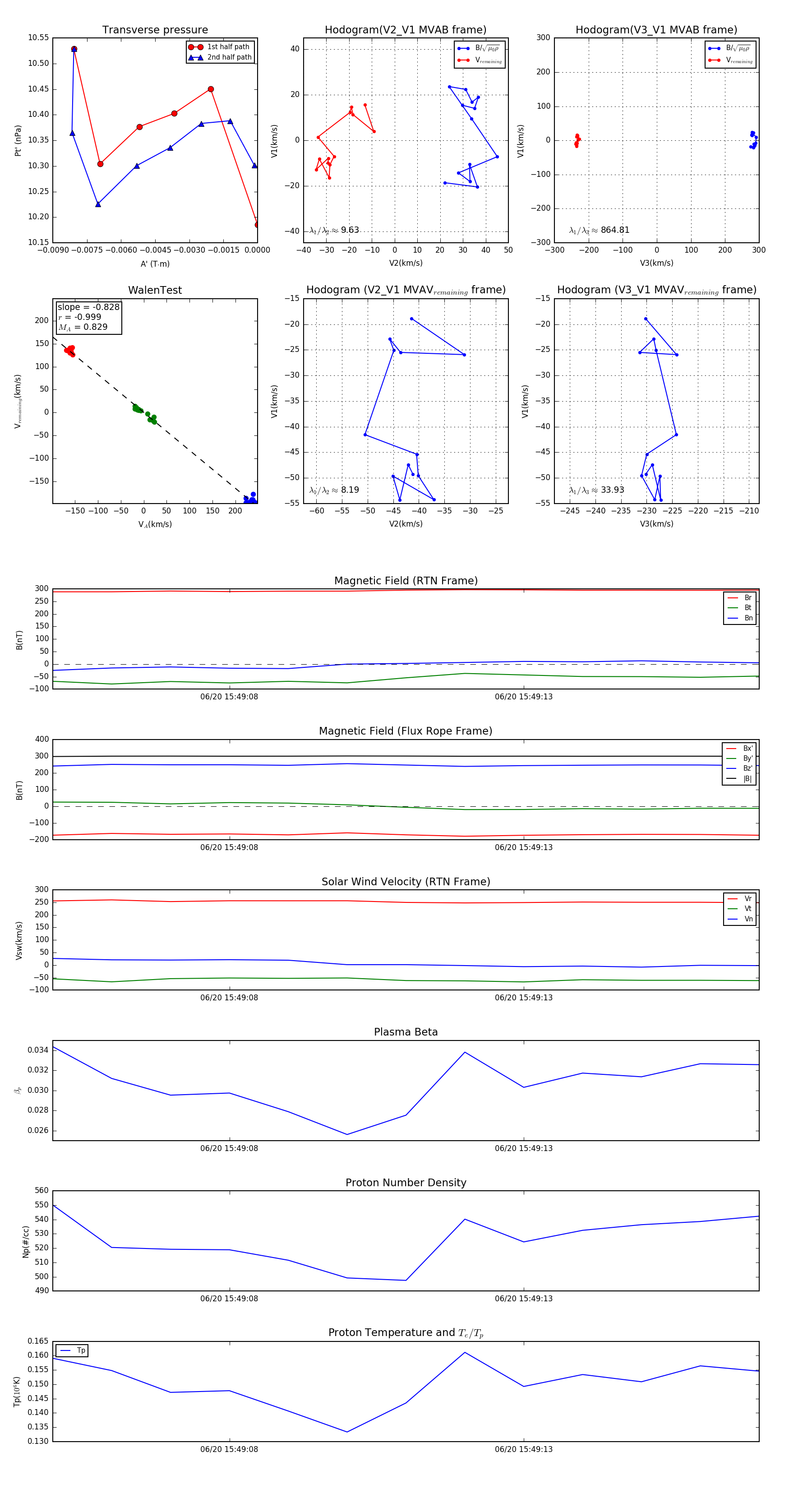
Flux Rope in 2023

Flux Rope Event 2023-06-20 15:49:05 ~ 2023-06-20 15:49:17 (13 seconds)


plot