HOME   LIST
‹–   –›

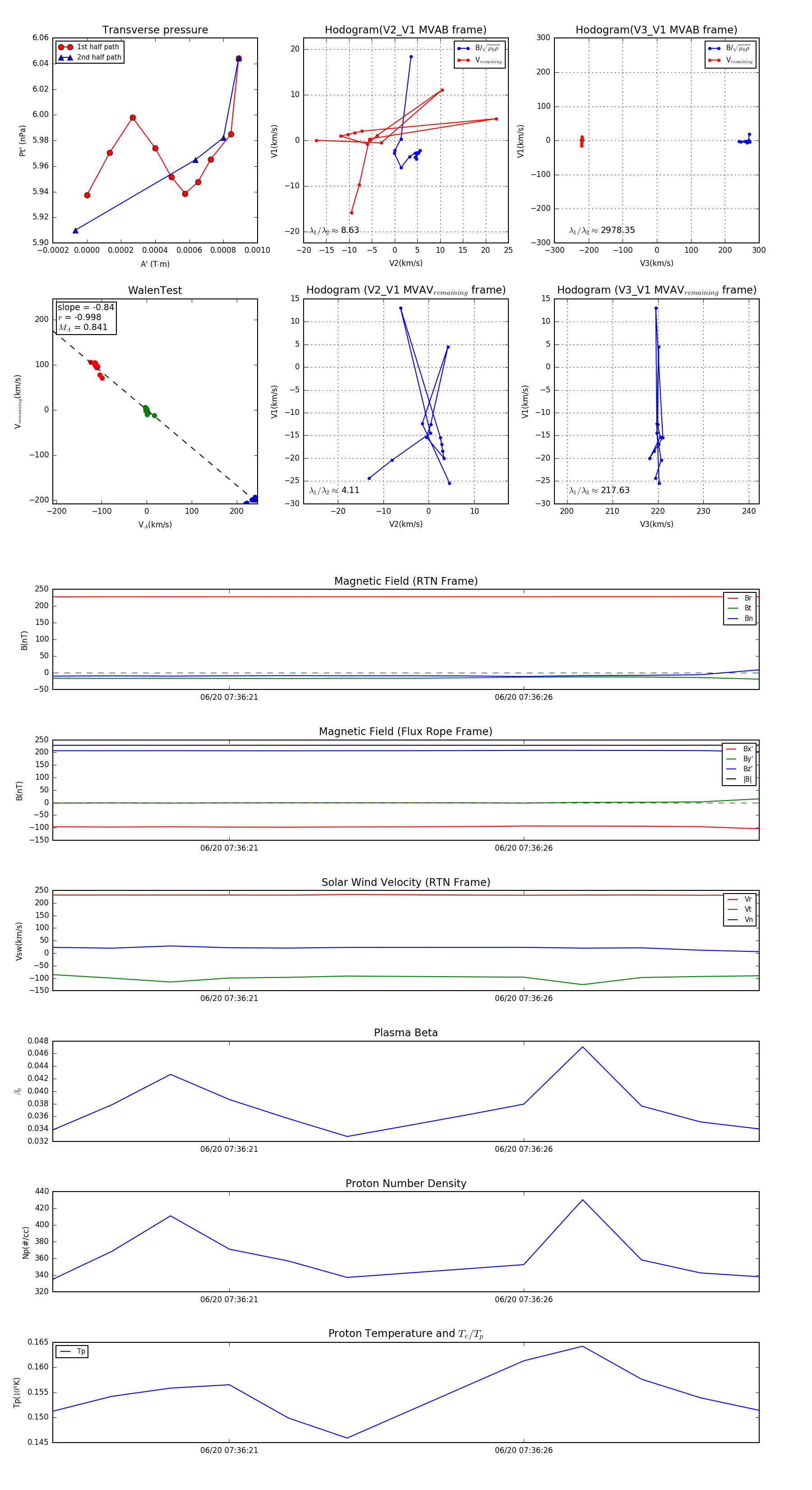
Flux Rope in 2023

Flux Rope Event 2023-06-20 07:36:18 ~ 2023-06-20 07:36:30 (13 seconds)


plot