HOME   LIST
‹–   –›

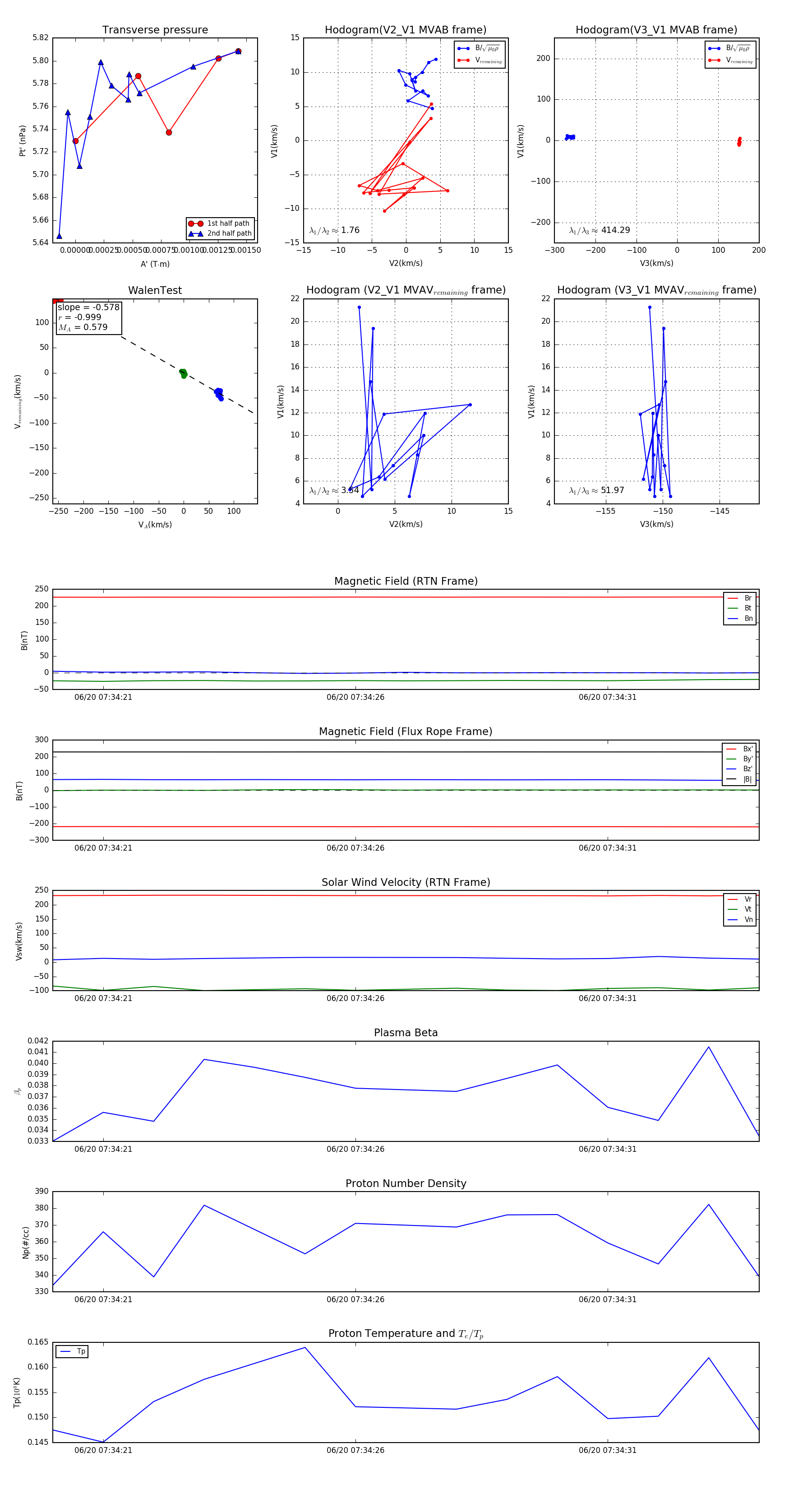
Flux Rope in 2023

Flux Rope Event 2023-06-20 07:34:20 ~ 2023-06-20 07:34:34 (15 seconds)


plot