HOME   LIST
‹–   –›

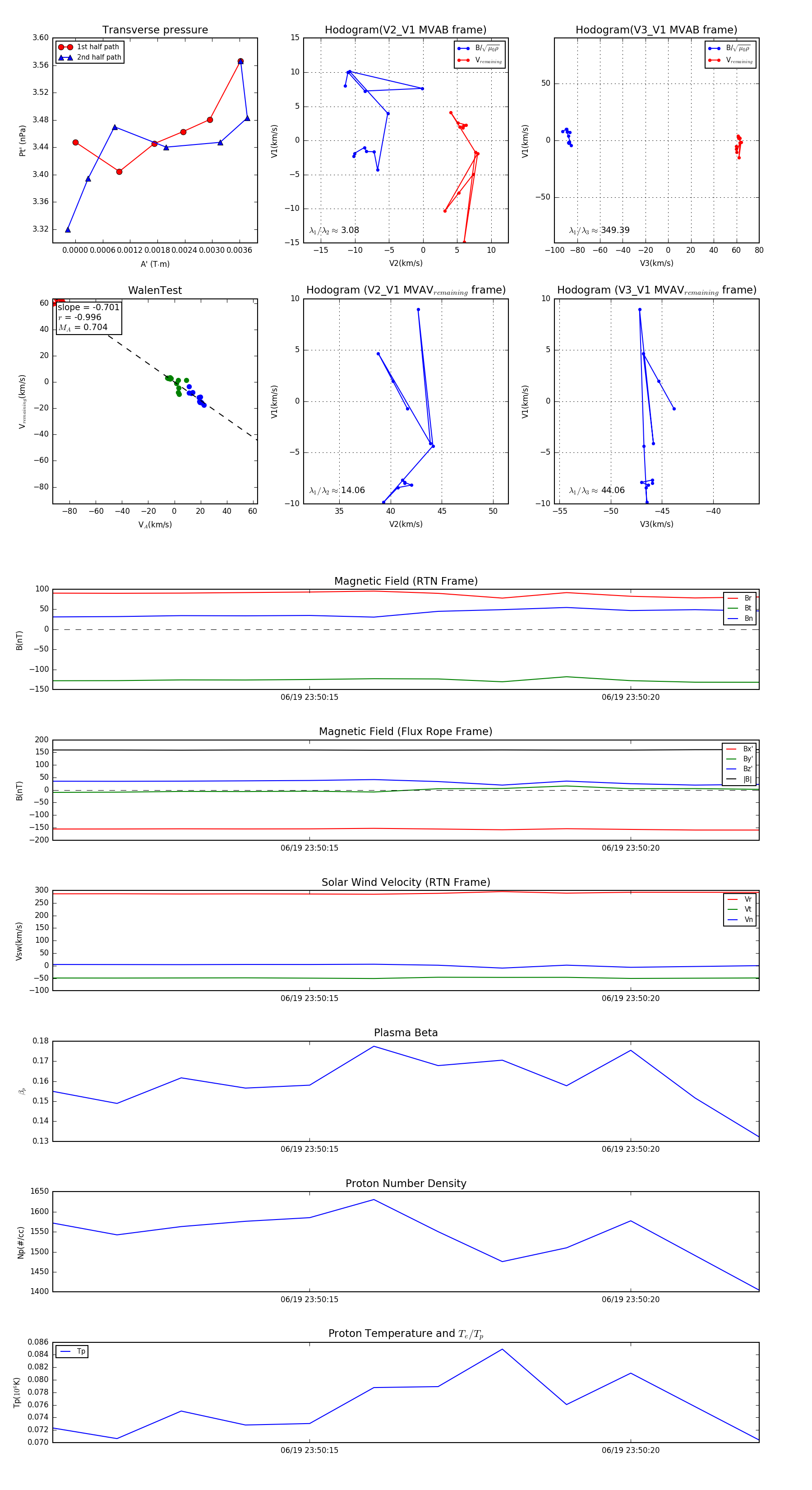
Flux Rope in 2023

Flux Rope Event 2023-06-19 23:50:11 ~ 2023-06-19 23:50:22 (12 seconds)


plot