HOME   LIST
‹–   –›

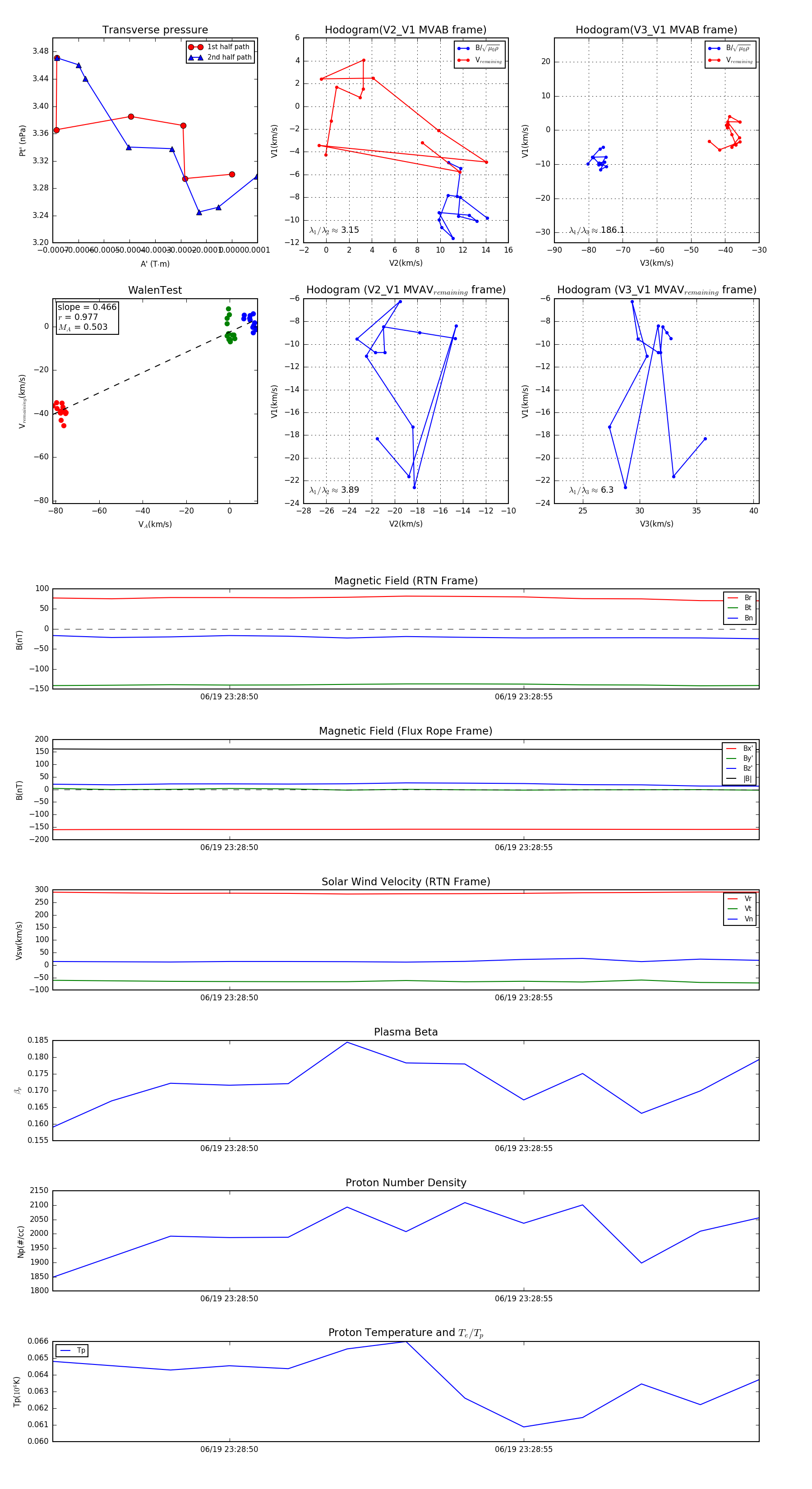
Flux Rope in 2023

Flux Rope Event 2023-06-19 23:28:47 ~ 2023-06-19 23:28:59 (13 seconds)


plot