HOME   LIST
‹–   –›

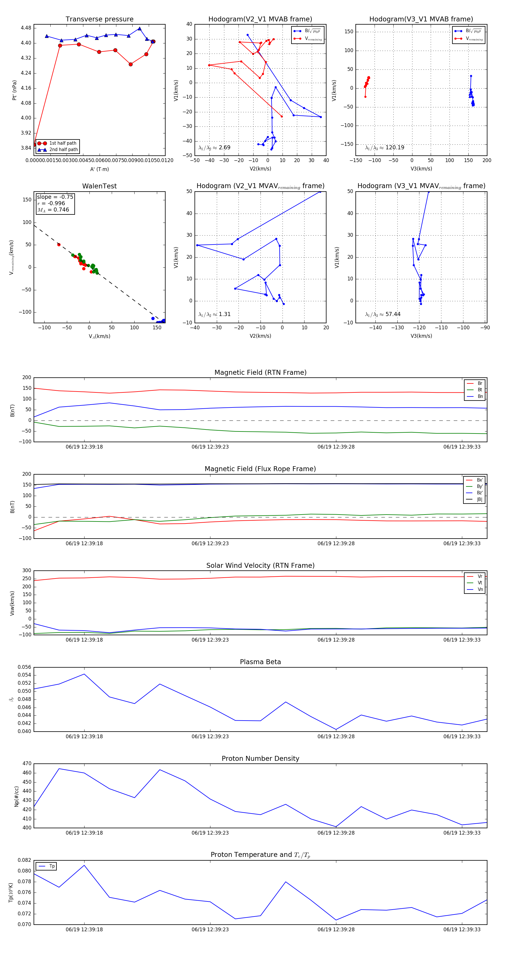
Flux Rope in 2023

Flux Rope Event 2023-06-19 12:39:16 ~ 2023-06-19 12:39:34 (19 seconds)


plot