HOME   LIST
‹–   –›

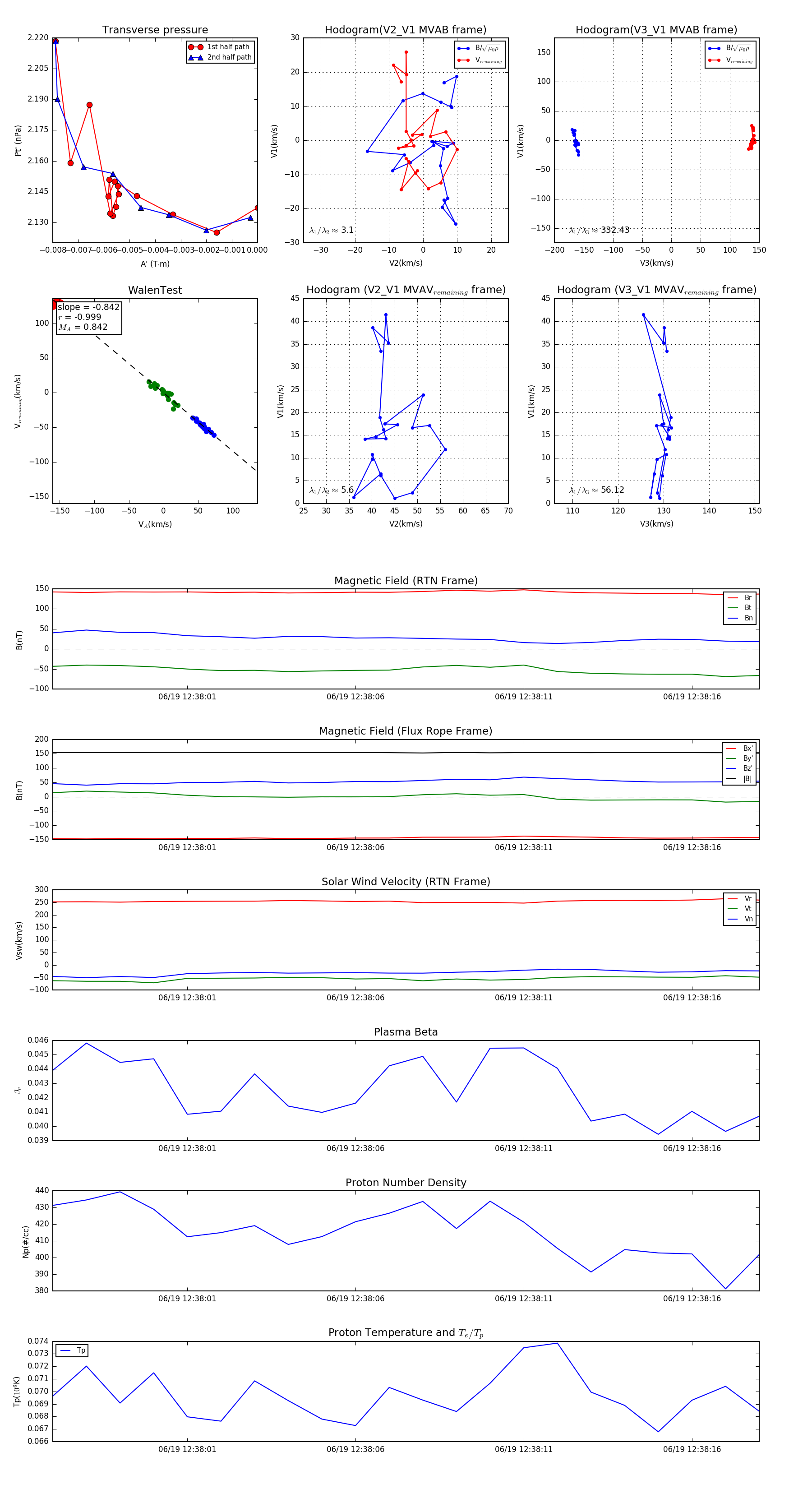
Flux Rope in 2023

Flux Rope Event 2023-06-19 12:37:57 ~ 2023-06-19 12:38:18 (22 seconds)


plot