HOME   LIST
‹–   –›

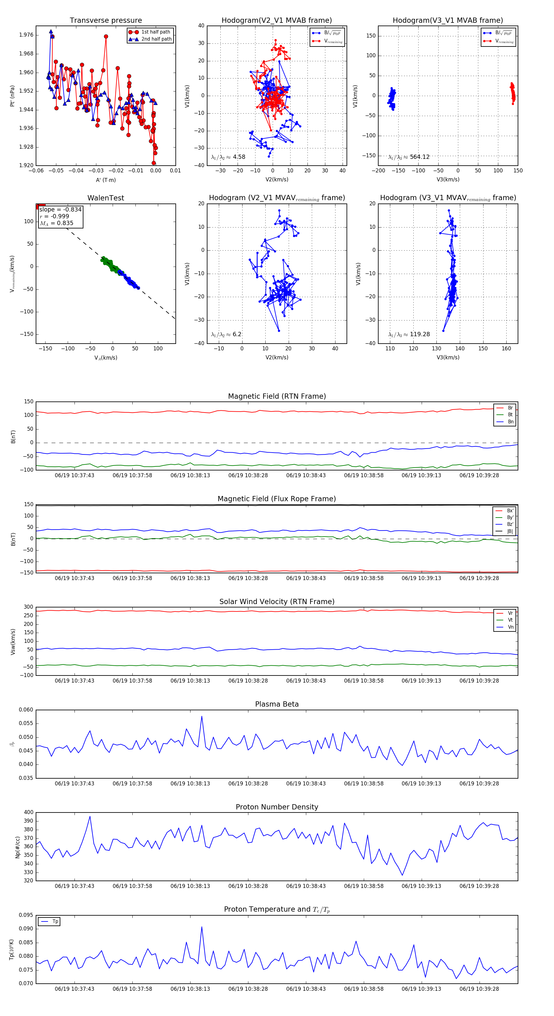
Flux Rope in 2023

Flux Rope Event 2023-06-19 10:37:33 ~ 2023-06-19 10:39:38 (126 seconds)


plot