HOME   LIST
‹–   –›

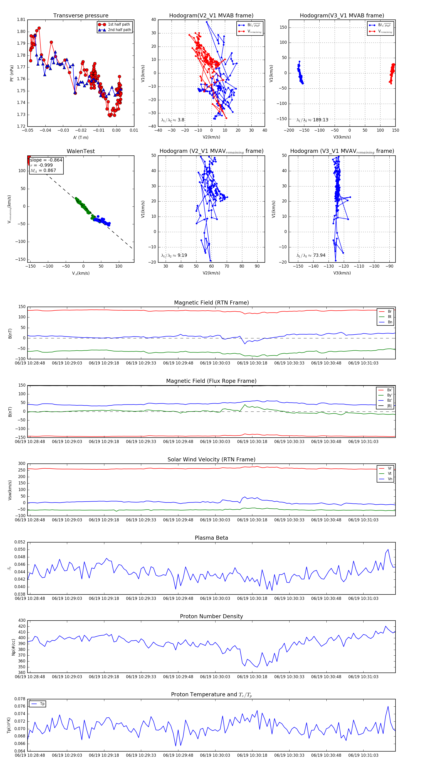
Flux Rope in 2023

Flux Rope Event 2023-06-19 10:28:47 ~ 2023-06-19 10:31:16 (150 seconds)


plot